WARNING:
JavaScript is turned OFF. None of the links on this concept map will
work until it is reactivated.
If you need help turning JavaScript On, click here.
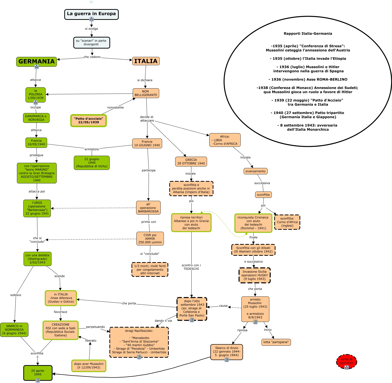
Questa Cmap, creata con IHMC CmapTools, contiene informazioni relative a: Germania Italia seconda guerra, GRECIA 28 OTTOBRE 1940 iniziale sconfitta e perdita posizioni anche in Albania (Impero d'Italia), CISR poi ARMIR 250.000 uomini che si "conclude" con una disfatta (Stalingrado) 2/02/1943, Sconfitta con gli Alleati (El Alamein ottobre 1942) e successiva Invasione Sicilia operazioni HUSKY (9 luglio 1943), Invasione Sicilia operazioni HUSKY (9 luglio 1943) che porta arresto Mussolini (25 luglio 1943) e armistizio 8/9/1943, all' operazione BARBAROSSA l'URSS (operazione "Barbarossa") 22 giugno 1941, con l'operrazione "leone MARINO" contro la Gran Bretagna AGOSTO/SETTEMBRE 1940 attacca poi l'URSS (operazione "Barbarossa") 22 giugno 1941, ripresa territori Albanesi e poi in Grecia con aiuto dei tedeschi riconquista Cirenaica con aiuto dei tedeschi (Rommel - 1941), Francia 10 GIUGNO 1940 armistizio 22 giugno 1940 (Repubblica di Vichy), ITALIA si dichiara NON BELLIGERANTE, sconfitta poi riconquista Cirenaica con aiuto dei tedeschi (Rommel - 1941), Francia 10 GIUGNO 1940 partecipa all' operazione BARBAROSSA, NON BELLIGERANTE decide di attaccare Francia 10 GIUGNO 1940, con una disfatta (Stalingrado) 2/02/1943 subisce SBARCO in NORMANDIA (6 giugno 1944), NON BELLIGERANTE decide di attaccare Africa: - LIBIA -Corno d'AFRICA, arresto Mussolini (25 luglio 1943) e armistizio 8/9/1943 ripresa Sbarco di Anzio (22 gennaio 1944- 5 giugno 1944), sconfitta e perdita posizioni anche in Albania (Impero d'Italia) poi ripresa territori Albanesi e poi in Grecia con aiuto dei tedeschi, dopo l'otto settembre 1943 (es: strage di Cefalonia e Porta San Paolo) dando il via stragi Nazifasciste: - "Marzabotto - "Sant'Anna di Stazzema" - "40 martiri Gubbio" - Strage di "Penetola" - Umbertide Strage di Serra Partucci - Umbertide, GERMANIA attacca la POLONIA 1/09/1939, arresto Mussolini (25 luglio 1943) e armistizio 8/9/1943 causa dopo l'otto settembre 1943 (es: strage di Cefalonia e Porta San Paolo), ripresa territori Albanesi e poi in Grecia con aiuto dei tedeschi scontro con i TEDESCHI dopo l'otto settembre 1943 (es: strage di Cefalonia e Porta San Paolo)