WARNING:
JavaScript is turned OFF. None of the links on this concept map will
work until it is reactivated.
If you need help turning JavaScript On, click here.
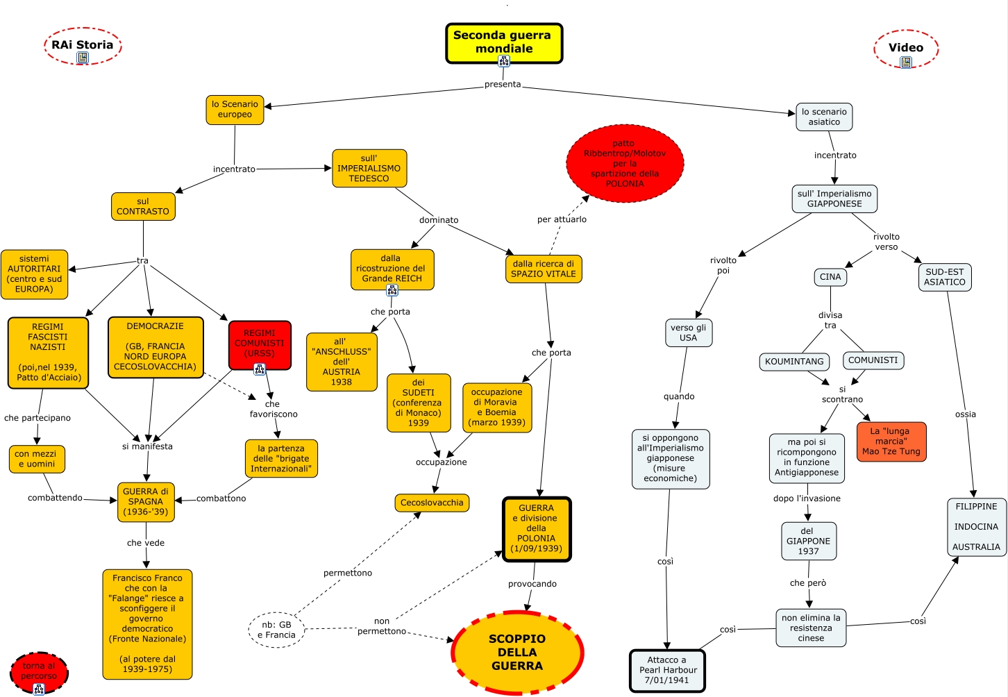
Questa Cmap, creata con IHMC CmapTools, contiene informazioni relative a: seconda guerra mondiale, lo Scenario europeo incentrato sull' IMPERIALISMO TEDESCO, sull' Imperialismo GIAPPONESE rivolto verso CINA, sul CONTRASTO tra REGIMI FASCISTI NAZISTI (poi,nel 1939, Patto d'Acciaio), COMUNISTI si scontrano ma poi si ricompongono in funzione Antigiapponese, sul CONTRASTO tra REGIMI COMUNISTI (URSS), con mezzi e uomini combattendo GUERRA di SPAGNA (1936-'39), dalla ricerca di SPAZIO VITALE per attuarlo patto Ribbentrop/Molotov per la spartizione della POLONIA, sul CONTRASTO tra sistemi AUTORITARI (centro e sud EUROPA), KOUMINTANG si scontrano La "lunga marcia" Mao Tze Tung, nb: GB e Francia permettono Cecoslovacchia, COMUNISTI si scontrano La "lunga marcia" Mao Tze Tung, dei SUDETI (conferenza di Monaco) 1939 occupazione Cecoslovacchia, sull' Imperialismo GIAPPONESE rivolto poi verso gli USA, REGIMI FASCISTI NAZISTI (poi,nel 1939, Patto d'Acciaio) che partecipano con mezzi e uomini, Seconda guerra mondiale presenta lo Scenario europeo, dalla ricerca di SPAZIO VITALE che porta occupazione di Moravia e Boemia (marzo 1939), del GIAPPONE 1937 che perĂ² non elimina la resistenza cinese, GUERRA e divisione della POLONIA (1/09/1939) provocando SCOPPIO DELLA GUERRA, ma poi si ricompongono in funzione Antigiapponese dopo l'invasione del GIAPPONE 1937, KOUMINTANG si scontrano ma poi si ricompongono in funzione Antigiapponese