WARNING:
JavaScript is turned OFF. None of the links on this concept map will
work until it is reactivated.
If you need help turning JavaScript On, click here.
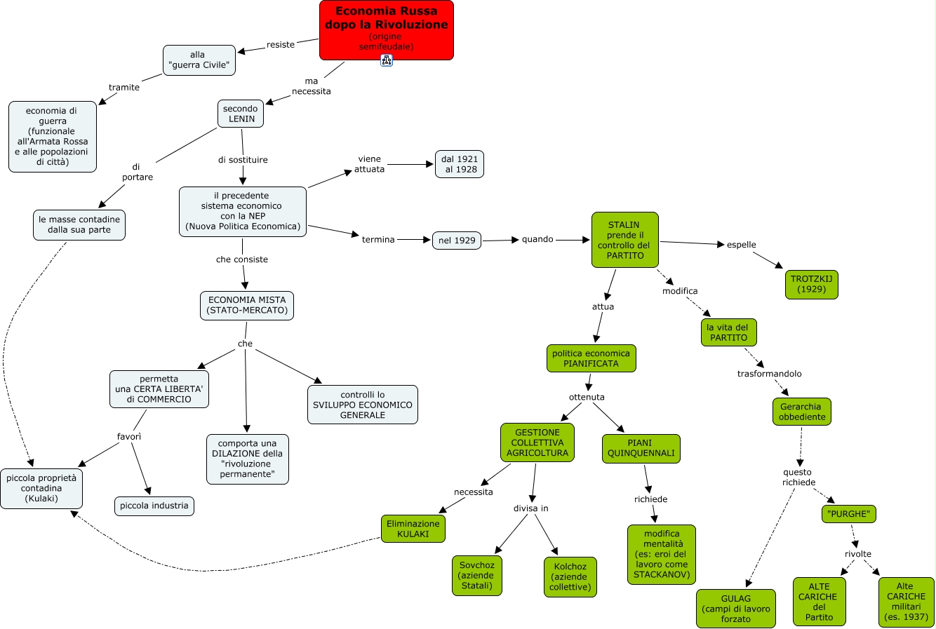
Questa Cmap, creata con IHMC CmapTools, contiene informazioni relative a: economia russa post rivoluzione, le masse contadine dalla sua parte piccola proprietà contadina (Kulaki), il precedente sistema economico con la NEP (Nuova Politica Economica) viene attuata dal 1921 al 1928, secondo LENIN di portare le masse contadine dalla sua parte, permetta una CERTA LIBERTA' di COMMERCIO favorì piccola proprietà contadina (Kulaki), Economia Russa dopo la Rivoluzione (origine semifeudale) resiste alla "guerra Civile", Gerarchia obbediente questo richiede GULAG (campi di lavoro forzato, PIANI QUINQUENNALI richiede modifica mentalità (es: eroi del lavoro come STACKANOV), il precedente sistema economico con la NEP (Nuova Politica Economica) termina nel 1929, GESTIONE COLLETTIVA AGRICOLTURA necessita Eliminazione KULAKI, alla "guerra Civile" tramite economia di guerra (funzionale all'Armata Rossa e alle popolazioni di città), GESTIONE COLLETTIVA AGRICOLTURA divisa in Sovchoz (aziende Statali), "PURGHE" rivolte ALTE CARICHE del Partito, Gerarchia obbediente questo richiede "PURGHE", la vita del PARTITO trasformandolo Gerarchia obbediente, permetta una CERTA LIBERTA' di COMMERCIO favorì piccola industria, Eliminazione KULAKI piccola proprietà contadina (Kulaki), nel 1929 quando STALIN prende il controllo del PARTITO, secondo LENIN di sostituire il precedente sistema economico con la NEP (Nuova Politica Economica), politica economica PIANIFICATA ottenuta GESTIONE COLLETTIVA AGRICOLTURA, ECONOMIA MISTA (STATO-MERCATO) che permetta una CERTA LIBERTA' di COMMERCIO