WARNING:
JavaScript is turned OFF. None of the links on this concept map will
work until it is reactivated.
If you need help turning JavaScript On, click here.
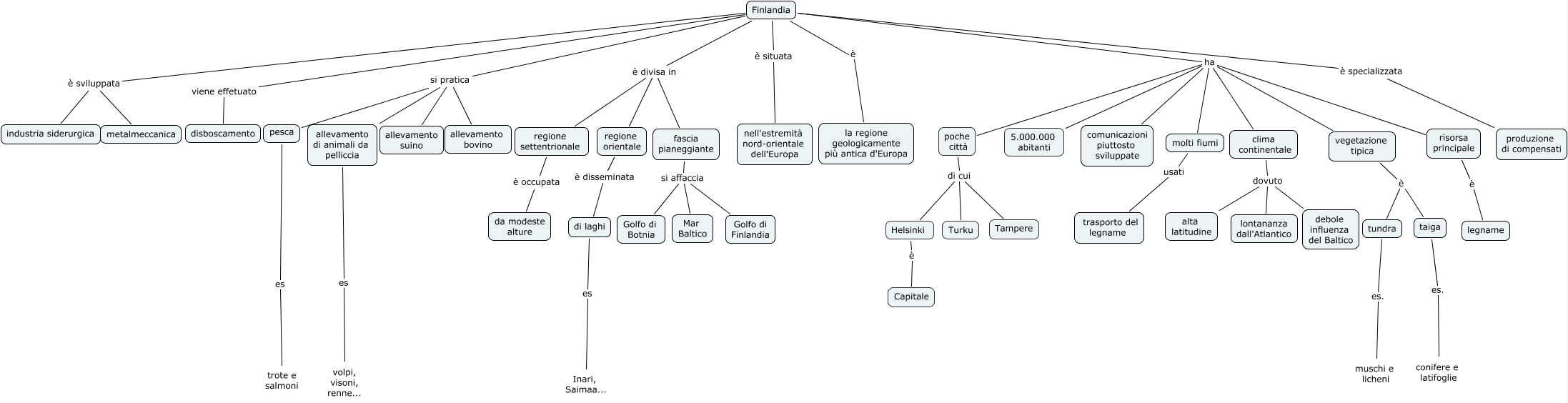
Questa Cmap, creata con IHMC CmapTools, contiene informazioni relative a: Finlandia03, Finlandia ha risorsa principale, Finlandia ha 5.000.000 abitanti, clima continentale dovuto lontananza dall'Atlantico, Finlandia è la regione geologicamente più antica d'Europa, Finlandia si pratica allevamento suino, Finlandia ha clima continentale, Finlandia ha molti fiumi, vegetazione tipica è taiga, pesca es trote e salmoni, fascia pianeggiante si affaccia Mar Baltico, Finlandia ha comunicazioni piuttosto sviluppate, Finlandia è specializzata produzione di compensati, clima continentale dovuto debole influenza del Baltico, poche città di cui Turku, tundra es. muschi e licheni, Finlandia ha poche città, Finlandia si pratica allevamento di animali da pelliccia, poche città di cui Tampere, allevamento di animali da pelliccia es volpi, visoni, renne..., Finlandia è divisa in fascia pianeggiante