WARNING:
JavaScript is turned OFF. None of the links on this concept map will
work until it is reactivated.
If you need help turning JavaScript On, click here.
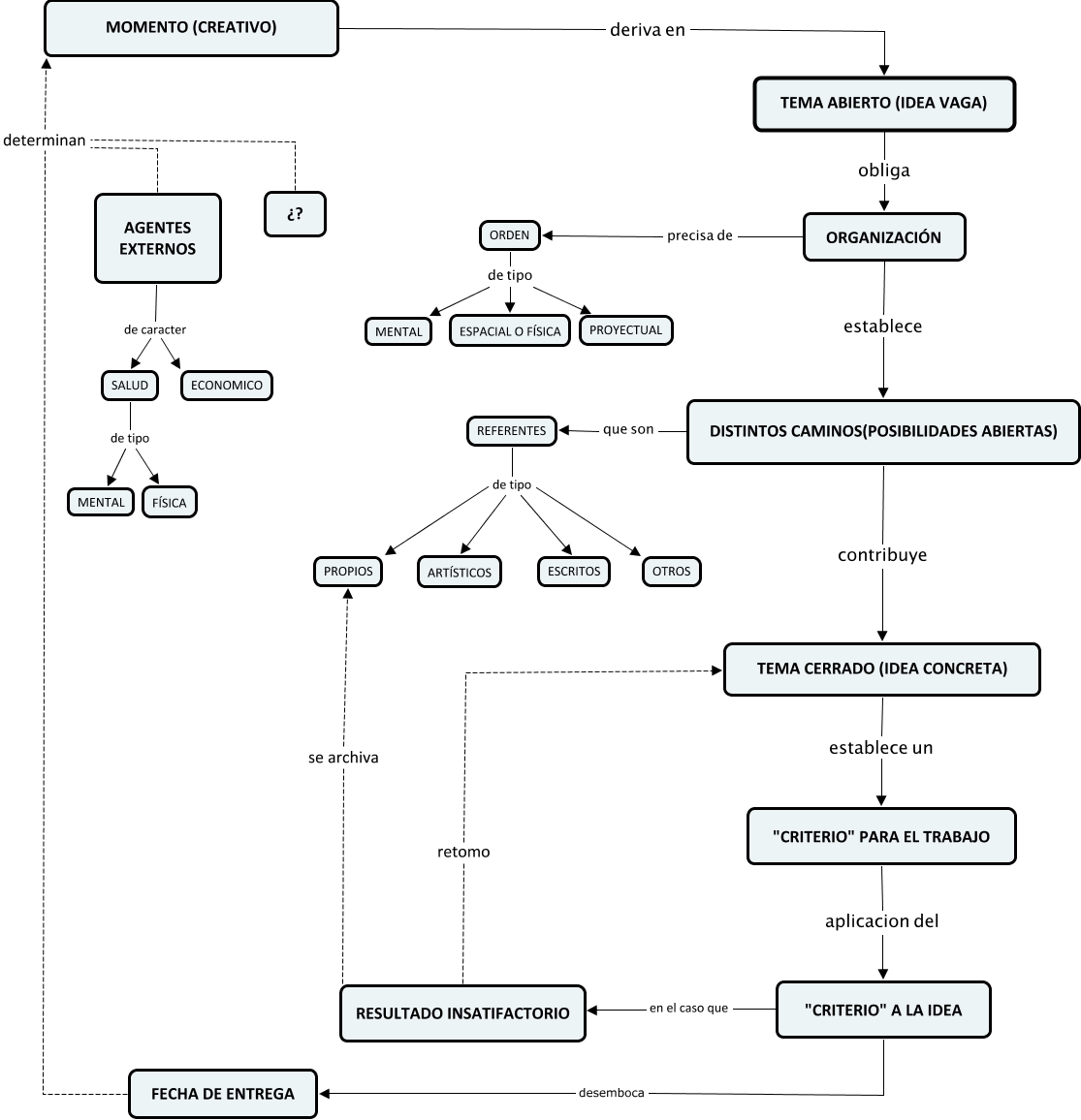
Este Cmap, tiene información relacionada con: Mapa Conceptual, "CRITERIO" PARA EL TRABAJO aplicacion del "CRITERIO" A LA IDEA, MOMENTO (CREATIVO) deriva en TEMA ABIERTO (IDEA VAGA), REFERENTES de tipo ESCRITOS, "CRITERIO" A LA IDEA desemboca FECHA DE ENTREGA, TEMA ABIERTO (IDEA VAGA) obliga ORGANIZACIÓN, ORGANIZACIÓN precisa de ORDEN, REFERENTES de tipo PROPIOS, SALUD de tipo FÍSICA, SALUD de tipo MENTAL, ORDEN de tipo PROYECTUAL, AGENTES EXTERNOS de caracter ECONOMICO, REFERENTES de tipo ARTÍSTICOS, RESULTADO INSATIFACTORIO se archiva PROPIOS, AGENTES EXTERNOS determinan MOMENTO (CREATIVO), ORDEN de tipo MENTAL, AGENTES EXTERNOS de caracter SALUD, FECHA DE ENTREGA determinan MOMENTO (CREATIVO), ORGANIZACIÓN establece DISTINTOS CAMINOS(POSIBILIDADES ABIERTAS), RESULTADO INSATIFACTORIO retomo TEMA CERRADO (IDEA CONCRETA), TEMA CERRADO (IDEA CONCRETA) establece un "CRITERIO" PARA EL TRABAJO