WARNING:
JavaScript is turned OFF. None of the links on this concept map will
work until it is reactivated.
If you need help turning JavaScript On, click here.
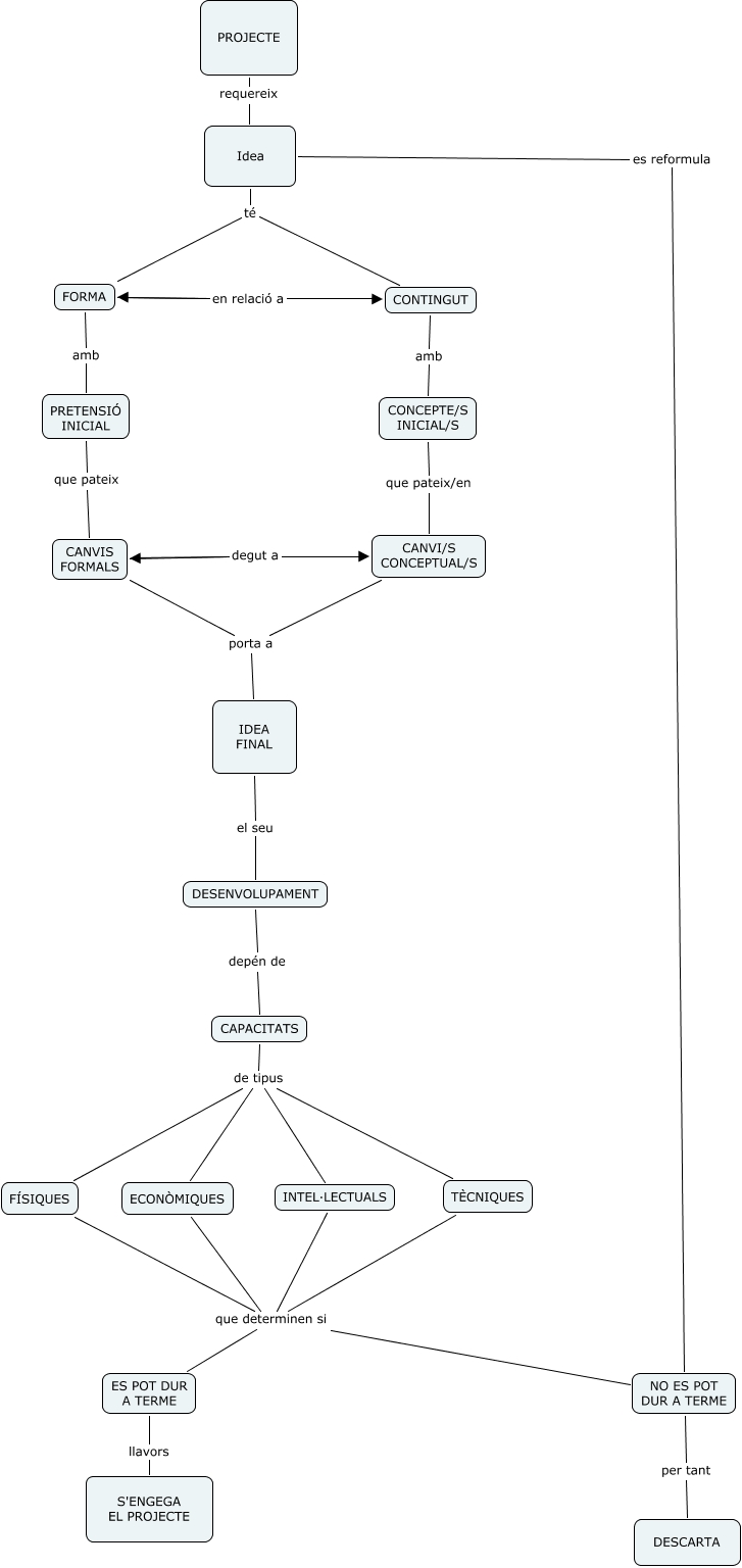
Este Cmap, tiene información relacionada con: Joan Solaz, IDEA FINAL porta a CANVI/S CONCEPTUAL/S, ECONÒMIQUES que determinen si NO ES POT DUR A TERME, CONCEPTE/S INICIAL/S que pateix/en CANVI/S CONCEPTUAL/S, TÈCNIQUES que determinen si ES POT DUR A TERME, PROJECTE requereix Idea, IDEA FINAL el seu DESENVOLUPAMENT, DESENVOLUPAMENT depén de CAPACITATS, INTEL·LECTUALS que determinen si NO ES POT DUR A TERME, CAPACITATS de tipus FÍSIQUES, ECONÒMIQUES que determinen si ES POT DUR A TERME, IDEA FINAL porta a CANVIS FORMALS, FÍSIQUES que determinen si ES POT DUR A TERME, PRETENSIÓ INICIAL que pateix CANVIS FORMALS, ES POT DUR A TERME llavors S'ENGEGA EL PROJECTE, CAPACITATS de tipus TÈCNIQUES, CAPACITATS de tipus INTEL·LECTUALS, NO ES POT DUR A TERME per tant DESCARTA, FORMA amb PRETENSIÓ INICIAL, NO ES POT DUR A TERME es reformula Idea, Idea té CONTINGUT