WARNING:
JavaScript is turned OFF. None of the links on this concept map will
work until it is reactivated.
If you need help turning JavaScript On, click here.
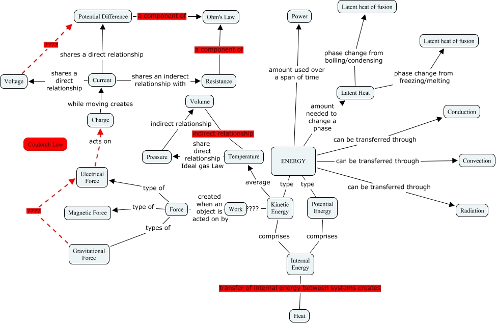
This Concept Map, created with IHMC CmapTools, has information related to: denzell cross_energy, Electrical Force acts on Charge, Current shares a direct relationship Potential Difference, ENERGY amount used over a span of time Power, Internal Energy transfer of internal energy between systems creates Heat, Kinetic Energy ???? Work, Gravitational Force ???? Electrical Force, Charge while moving creates Current, ENERGY type Kinetic Energy, ENERGY type Potential Energy, Voltage ???? Potential Difference, Pressure indirect relationship Volume, Volume indirect relationship Temperature, Potential Difference a component of Ohm's Law, Kinetic Energy comprises Internal Energy, Force type of Electrical Force, ENERGY can be transferred through Radiation, ENERGY amount needed to change a phase Latent Heat, Work created when an object is acted on by Force, Current shares a direct relationship Voltage, Latent Heat phase change from boiling/condensing Latent heat of fusion