WARNING:
JavaScript is turned OFF. None of the links on this concept map will
work until it is reactivated.
If you need help turning JavaScript On, click here.
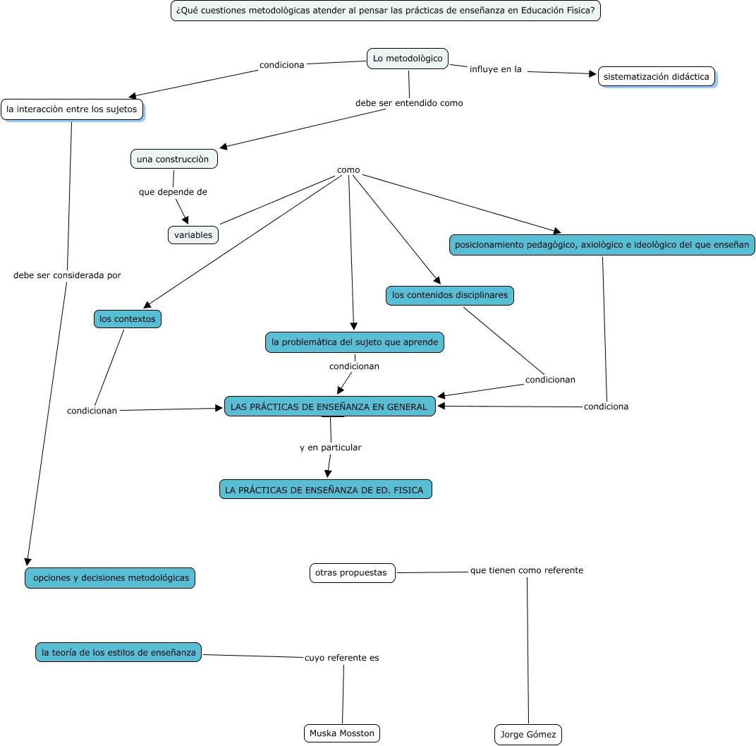
Este Cmap, tiene información relacionada con: Metodología, Lo metodològico debe ser entendido como una construcciòn, la teoría de los estilos de enseñanza cuyo referente es Muska Mosston, variables como posicionamiento pedagògico, axiològico e ideològico del que enseñan, Lo metodològico condiciona la interacciòn entre los sujetos, los contextos condicionan LAS PRÁCTICAS DE ENSEÑANZA EN GENERAL, Lo metodològico influye en la sistematización didáctica, una construcciòn que depende de variables, variables como los contenidos disciplinares, LAS PRÁCTICAS DE ENSEÑANZA EN GENERAL y en particular LA PRÁCTICAS DE ENSEÑANZA DE ED. FISICA, variables como los contextos, posicionamiento pedagògico, axiològico e ideològico del que enseñan condiciona LAS PRÁCTICAS DE ENSEÑANZA EN GENERAL, Jorge Gómez que tienen como referente otras propuestas, variables como la problemàtica del sujeto que aprende, la problemàtica del sujeto que aprende condicionan ????, los contenidos disciplinares condicionan LAS PRÁCTICAS DE ENSEÑANZA EN GENERAL, la interacciòn entre los sujetos debe ser considerada por opciones y decisiones metodológicas