WARNING:
JavaScript is turned OFF. None of the links on this concept map will
work until it is reactivated.
If you need help turning JavaScript On, click here.
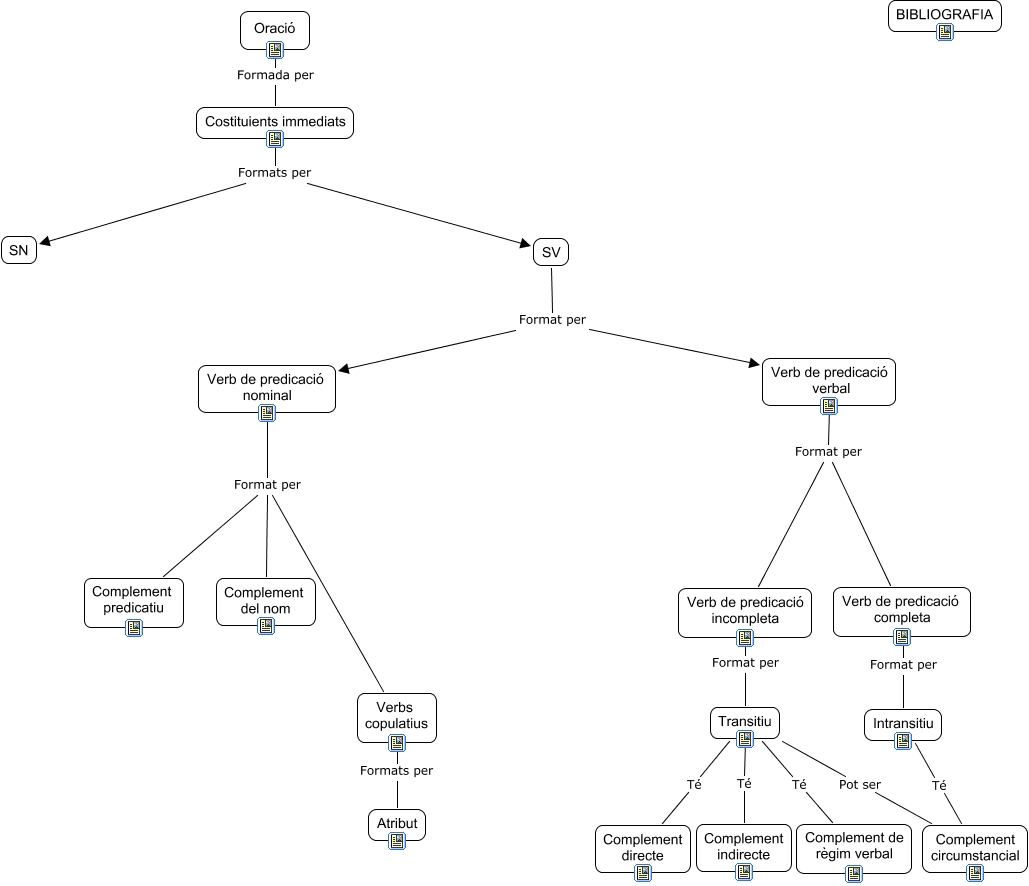
Aquest mapa conceptual conté informació relacionada amb: Asma-Oriol - Pronoms febles, Verb de predicació nominal Format per Complement del nom, Oració Formada per Costituients immediats, Verbs copulatius Formats per Atribut, Costituients immediats Formats per SV, Intransitiu Té Complement circumstancial, Transitiu Té Complement directe, Transitiu Té Complement indirecte, Transitiu Té Complement de règim verbal, SV Format per Verb de predicació verbal, Costituients immediats Formats per SN, Verb de predicació nominal Format per Complement predicatiu, Verb de predicació verbal Format per Verb de predicació completa, Verb de predicació completa Format per Intransitiu, Verb de predicació verbal Format per Verb de predicació incompleta, SV Format per Verb de predicació nominal, Verb de predicació incompleta Format per Transitiu, Verb de predicació nominal Format per Verbs copulatius, Transitiu Pot ser Complement circumstancial