WARNING:
JavaScript is turned OFF. None of the links on this concept map will
work until it is reactivated.
If you need help turning JavaScript On, click here.
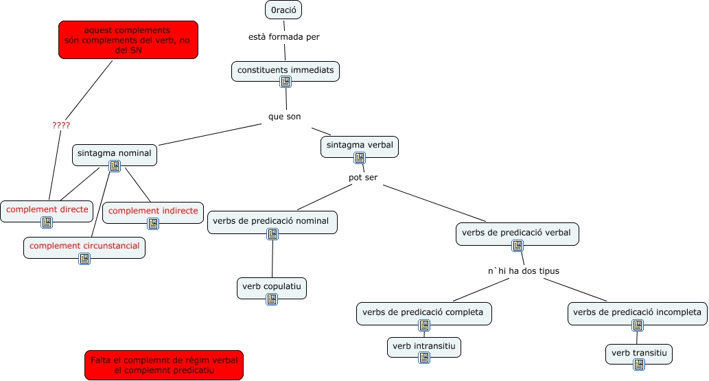
Aquest mapa conceptual conté informació relacionada amb: mapa conceotual, sintagma nominal ???? complement directe, constituents immediats que son sintagma verbal, sintagma nominal que son sintagma verbal, aquest complements són complements del verb, no del SN ???? complement directe, sintagma nominal ???? complement circunstancial, sintagma nominal ???? complement indirecte, verbs de predicació nominal ???? verb copulatiu, verbs de predicació incompleta ???? verb transitiu, sintagma verbal pot ser verbs de predicació verbal, verbs de predicació completa ???? verb intransitiu, verbs de predicació verbal n`hi ha dos tipus verbs de predicació incompleta, verbs de predicació verbal n`hi ha dos tipus verbs de predicació completa, sintagma verbal pot ser verbs de predicació nominal, 0ració està formada per constituents immediats