WARNING:
JavaScript is turned OFF. None of the links on this concept map will
work until it is reactivated.
If you need help turning JavaScript On, click here.
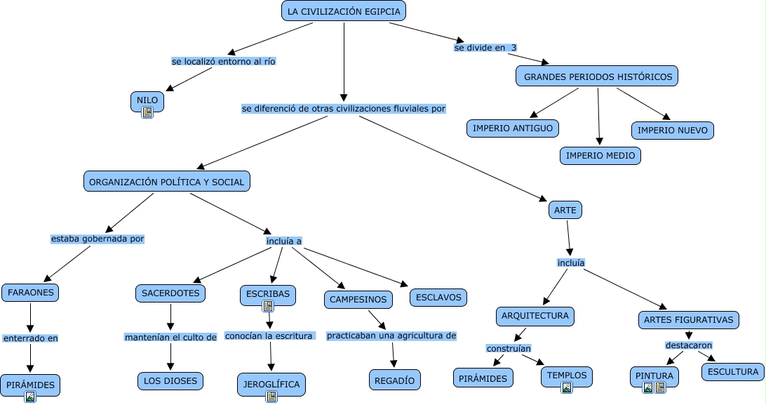
Este Cmap, tiene información relacionada con: CIVILIZACIÓN EGIPCIA, LA CIVILIZACIÓN EGIPCIA se divide en 3 GRANDES PERIODOS HISTÓRICOS, FARAONES enterrado en PIRÁMIDES, ARQUITECTURA construían TEMPLOS, LA CIVILIZACIÓN EGIPCIA se localizó entorno al río NILO, ESCRIBAS conocían la escritura JEROGLÍFICA, ORGANIZACIÓN POLÍTICA Y SOCIAL estaba gobernada por FARAONES, ORGANIZACIÓN POLÍTICA Y SOCIAL incluía a SACERDOTES, GRANDES PERIODOS HISTÓRICOS IMPERIO NUEVO, ARTES FIGURATIVAS destacaron ESCULTURA, ORGANIZACIÓN POLÍTICA Y SOCIAL incluía a ESCRIBAS, ORGANIZACIÓN POLÍTICA Y SOCIAL incluía a ESCLAVOS, ARTE incluía ARQUITECTURA, LA CIVILIZACIÓN EGIPCIA se diferenció de otras civilizaciones fluviales por ARTE, SACERDOTES mantenían el culto de LOS DIOSES, ARQUITECTURA construían PIRÁMIDES, GRANDES PERIODOS HISTÓRICOS IMPERIO ANTIGUO, ARTES FIGURATIVAS destacaron PINTURA, ORGANIZACIÓN POLÍTICA Y SOCIAL incluía a CAMPESINOS, GRANDES PERIODOS HISTÓRICOS IMPERIO MEDIO, CAMPESINOS practicaban una agricultura de REGADÍO