WARNING:
JavaScript is turned OFF. None of the links on this concept map will
work until it is reactivated.
If you need help turning JavaScript On, click here.
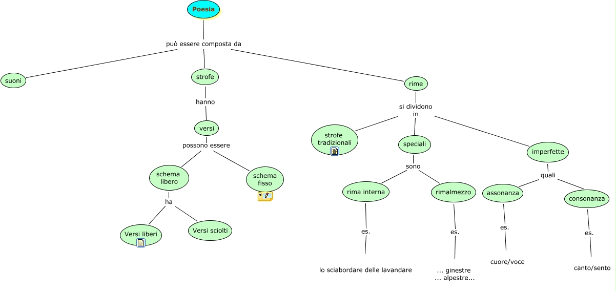
Questa Cmap, creata con IHMC CmapTools, contiene informazioni relative a: poesia, rima interna es. lo sciabordare delle lavandare, imperfette quali consonanza, rime si dividono in imperfette, Poesia può essere composta da strofe, imperfette quali assonanza, Poesia può essere composta da suoni, Poesia può essere composta da rime, schema libero ha Versi sciolti, rime si dividono in strofe tradizionali, assonanza es. cuore/voce, speciali sono rimalmezzo, consonanza es. canto/sento, versi possono essere schema fisso, speciali sono rima interna, versi possono essere schema libero, strofe hanno versi, rimalmezzo es. ... ginestre ... alpestre..., schema libero ha Versi liberi, rime si dividono in speciali