WARNING:
JavaScript is turned OFF. None of the links on this concept map will
work until it is reactivated.
If you need help turning JavaScript On, click here.
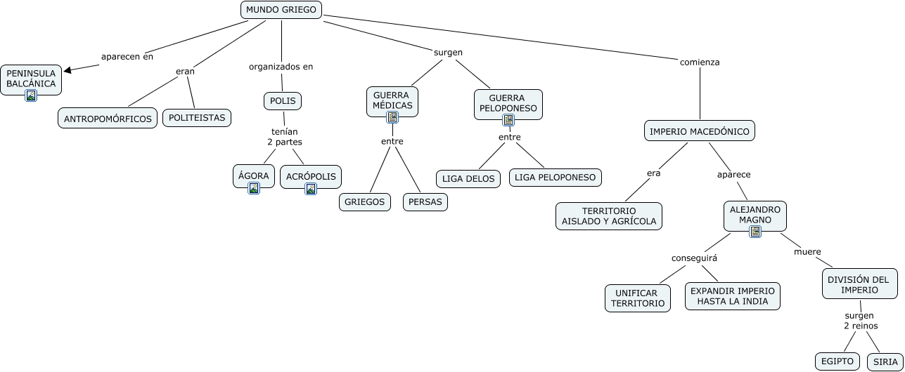
Este Cmap, tiene información relacionada con: Mundo Griego 1, DIVISIÓN DEL IMPERIO surgen 2 reinos EGIPTO, MUNDO GRIEGO eran POLITEISTAS, GUERRA MÉDICAS entre PERSAS, MUNDO GRIEGO comienza IMPERIO MACEDÓNICO, POLIS tenían 2 partes ÁGORA, ALEJANDRO MAGNO conseguirá UNIFICAR TERRITORIO, MUNDO GRIEGO aparecen en PENINSULA BALCÁNICA, GUERRA MÉDICAS entre GRIEGOS, GUERRA PELOPONESO entre LIGA PELOPONESO, MUNDO GRIEGO organizados en POLIS, IMPERIO MACEDÓNICO aparece ALEJANDRO MAGNO, MUNDO GRIEGO eran ANTROPOMÓRFICOS, ALEJANDRO MAGNO muere DIVISIÓN DEL IMPERIO, MUNDO GRIEGO surgen GUERRA PELOPONESO, GUERRA PELOPONESO entre LIGA DELOS, IMPERIO MACEDÓNICO era TERRITORIO AISLADO Y AGRÍCOLA, POLIS tenían 2 partes ACRÓPOLIS, DIVISIÓN DEL IMPERIO surgen 2 reinos SIRIA, ALEJANDRO MAGNO conseguirá EXPANDIR IMPERIO HASTA LA INDIA, MUNDO GRIEGO surgen GUERRA MÉDICAS