WARNING:
JavaScript is turned OFF. None of the links on this concept map will
work until it is reactivated.
If you need help turning JavaScript On, click here.
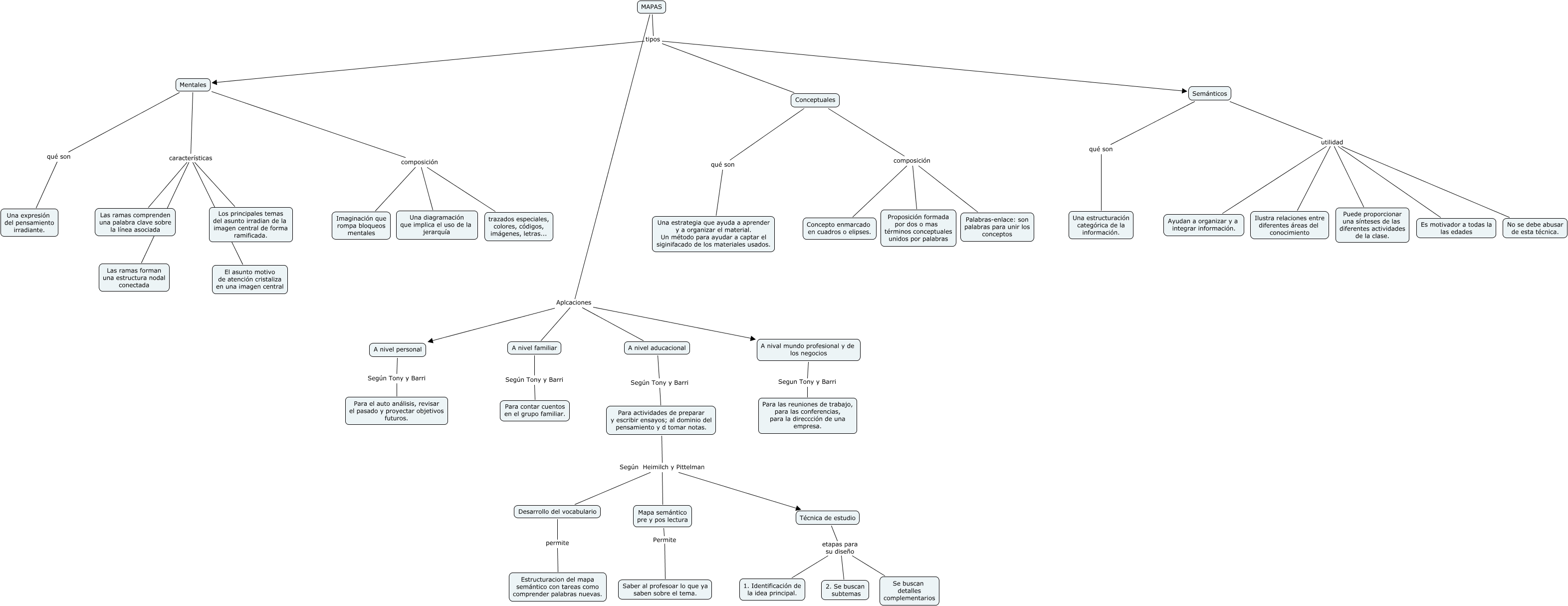
Este Cmap, tiene información relacionada con: formación del profesorado, Técnica de estudio etapas para su diseño 1. Identificación de la idea principal., Conceptuales composición Concepto enmarcado en cuadros o elipses., Semánticos utilidad Ayudan a organizar y a integrar información., Mapa semántico pre y pos lectura Permite Saber al profesoar lo que ya saben sobre el tema., Técnica de estudio etapas para su diseño Se buscan detalles complementarios, Mentales composición Una diagramación que implica el uso de la jerarquía, Semánticos utilidad Ilustra relaciones entre diferentes áreas del conocimiento, Técnica de estudio etapas para su diseño 2. Se buscan subtemas, Mentales composición trazados especiales, colores, códigos, imágenes, letras..., Conceptuales composición Palabras-enlace: son palabras para unir los conceptos, MAPAS Aplcaciones A nivel personal, MAPAS Aplcaciones A nival mundo profesional y de los negocios, A nival mundo profesional y de los negocios Segun Tony y Barri Para las reuniones de trabajo, para las conferencias, para la direccción de una empresa., Para actividades de preparar y escribir ensayos; al dominio del pensamiento y d tomar notas. Según Heimilch y Pittelman Técnica de estudio, MAPAS tipos Semánticos, Semánticos utilidad Es motivador a todas la las edades, Semánticos utilidad No se debe abusar de esta técnica., Semánticos utilidad Puede proporcionar una sínteses de las diferentes actividades de la clase., Semánticos qué son Una estructuración categórica de la información., MAPAS Aplcaciones A nivel aducacional