WARNING:
JavaScript is turned OFF. None of the links on this concept map will
work until it is reactivated.
If you need help turning JavaScript On, click here.
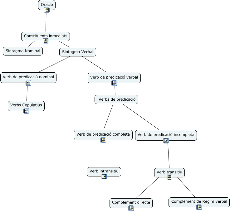
Aquest mapa conceptual conté informació relacionada amb: Sintaxis, Verb transitiu ???? Complement de Regim verbal, Verb de predicació nominal ???? Sintagma Verbal, Verb de predicació incompleta ???? Verb transitiu, Verb de predicació nominal ???? Verbs Copulatius, Constituents inmediats ???? Sintagma Nominal, Verb transitiu ???? Complement directe, Oració ???? Constituents inmediats, Verb de predicació verbal ???? Verbs de predicació, Constituents inmediats ???? Sintagma Verbal, Verbs de predicació ???? Verb de predicació completa, Verb de predicació completa ???? Verb intransitiu, Verb de predicació verbal ???? Sintagma Verbal, Verbs de predicació ???? Verb de predicació incompleta