WARNING:
JavaScript is turned OFF. None of the links on this concept map will
work until it is reactivated.
If you need help turning JavaScript On, click here.
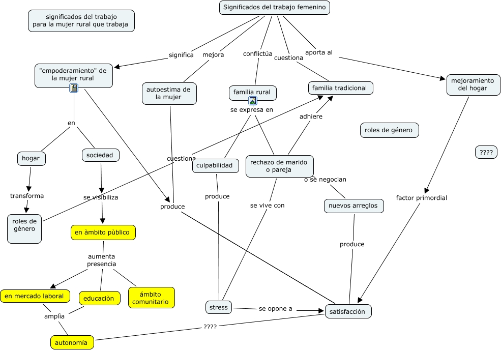
Este Cmap, tiene información relacionada con: significados de la familia, "empoderamiento" de la mujer rural produce satisfacción, Significados del trabajo femenino significa "empoderamiento" de la mujer rural, stress se opone a satisfacción, "empoderamiento" de la mujer rural en sociedad, nuevos arreglos produce satisfacción, roles de gènero cuestiona familia tradicional, Significados del trabajo femenino conflictúa familia rural, hogar transforma roles de gènero, "empoderamiento" de la mujer rural produce satisfacción, Significados del trabajo femenino mejora autoestima de la mujer, "empoderamiento" de la mujer rural en hogar, Significados del trabajo femenino aporta al mejoramiento del hogar, en àmbito pùblico aumenta presencia educaciòn, en àmbito pùblico aumenta presencia ámbito comunitario, autonomía ???? satisfacción, rechazo de marido o pareja o se negocian nuevos arreglos, autoestima de la mujer produce satisfacción, culpabilidad produce stress, Significados del trabajo femenino cuestiona familia tradicional, familia rural se expresa en culpabilidad