WARNING:
JavaScript is turned OFF. None of the links on this concept map will
work until it is reactivated.
If you need help turning JavaScript On, click here.
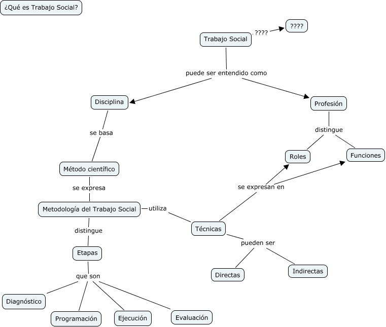
Este Cmap, tiene información relacionada con: Carmen Gloria Jarpa A 1, Técnicas pueden ser Indirectas, Técnicas se expresan en Roles, Etapas que son Evaluación, Trabajo Social ???? ????, Técnicas se expresan en Funciones, Disciplina se basa Método científico, Metodología del Trabajo Social distingue Etapas, Trabajo Social puede ser entendido como Disciplina, Método científico se expresa Metodología del Trabajo Social, Profesión distingue Roles, Técnicas pueden ser Directas, Etapas que son Ejecución, Etapas que son Programación, Trabajo Social puede ser entendido como Profesión, Metodología del Trabajo Social utiliza Técnicas, Profesión distingue Funciones, Etapas que son Diagnóstico