WARNING:
JavaScript is turned OFF. None of the links on this concept map will
work until it is reactivated.
If you need help turning JavaScript On, click here.
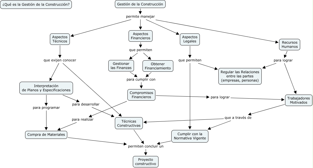
Este Cmap, tiene información relacionada con: Gest_Construcc, Recursos Humanos para lograr Trabajadores Motivados, Gestionar las Finanzas para cumplir con Compromisos Financieros, Aspectos Financieros que permiten Obtener Financiamiento, Aspectos Técnicos que exijen conocer Interpretación de Planos y Especificaciones, Gestión de la Construcción permite manejar Aspectos Técnicos, Aspectos Legales que permiten Cumplir con la Normativa Vigente, Compromisos Financieros para lograr Trabajadores Motivados, Aspectos Legales que permiten Regular las Relaciones entre las partes (empresas, personas), Trabajadores Motivados que a través de Técnicas Constructivas, Interpretación de Planos y Especificaciones para desarrollar Técnicas Constructivas, Obtener Financiamiento para cumplir con Compromisos Financieros, Gestión de la Construcción permite manejar Aspectos Financieros, Aspectos Técnicos que exijen conocer Técnicas Constructivas, Recursos Humanos para lograr Regular las Relaciones entre las partes (empresas, personas), Gestión de la Construcción permite manejar Aspectos Legales, Trabajadores Motivados que a través de Cumplir con la Normativa Vigente, Compromisos Financieros para realizar Compra de Materiales, Interpretación de Planos y Especificaciones para programar Compra de Materiales, Compra de Materiales permiten concluir un Proyecto constructivo, Aspectos Financieros que permiten Gestionar las Finanzas