WARNING:
JavaScript is turned OFF. None of the links on this concept map will
work until it is reactivated.
If you need help turning JavaScript On, click here.
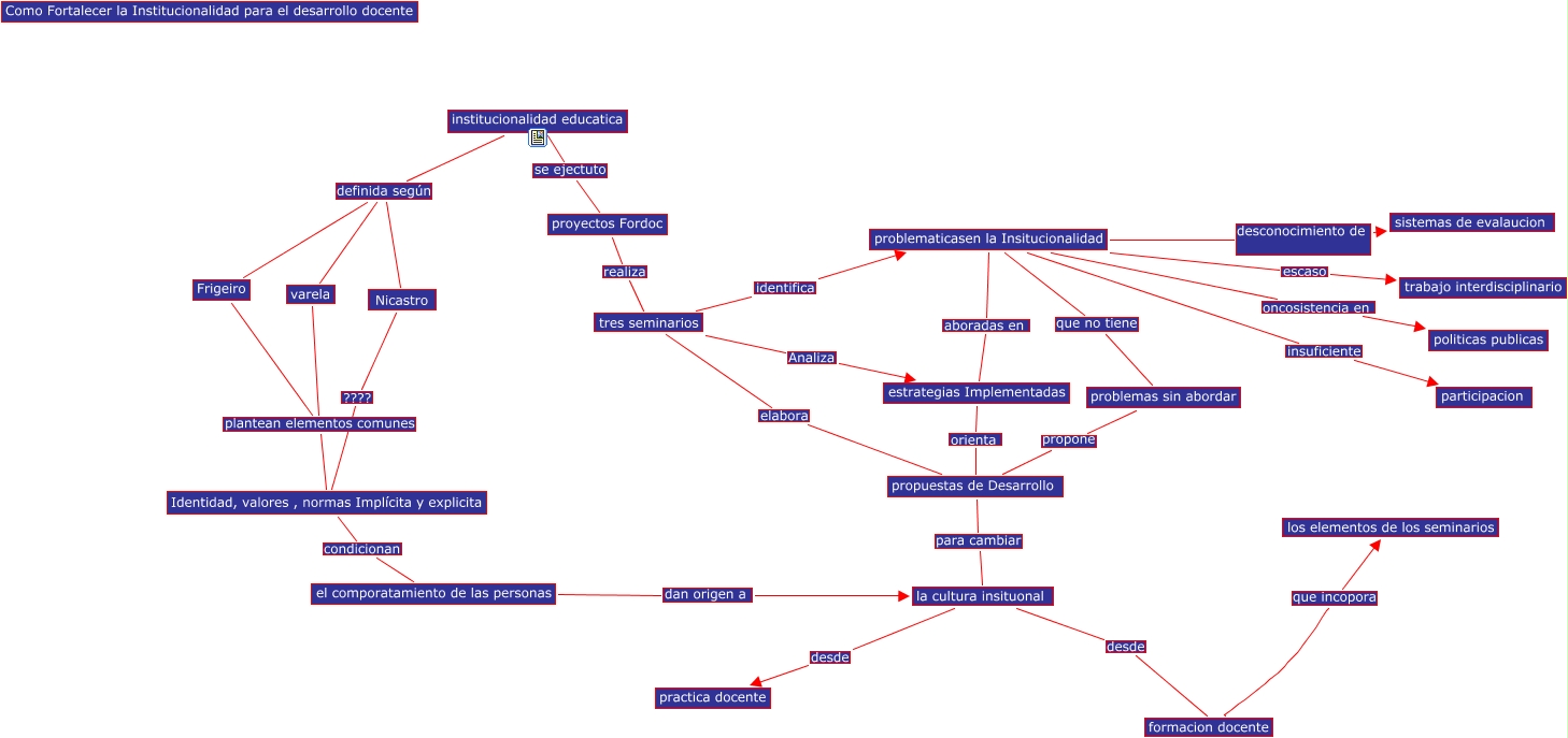
Este Cmap, tiene información relacionada con: insituciuonalidad, problematicasen la Insitucionalidad desconocimiento de sistemas de evalaucion, institucionalidad educatica definida según Frigeiro, proyectos Fordoc realiza tres seminarios, Nicastro ???? Identidad, valores , normas Implícita y explicita, formacion docente que incopora los elementos de los seminarios, institucionalidad educatica se ejectuto proyectos Fordoc, el comporatamiento de las personas dan origen a la cultura insituonal, problematicasen la Insitucionalidad escaso trabajo interdisciplinario, la cultura insituonal desde practica docente, problematicasen la Insitucionalidad insuficiente participacion, institucionalidad educatica definida según Nicastro, propuestas de Desarrollo para cambiar la cultura insituonal, Frigeiro plantean elementos comunes Identidad, valores , normas Implícita y explicita, problematicasen la Insitucionalidad que no tiene problemas sin abordar, estrategias Implementadas orienta propuestas de Desarrollo, varela definida según Frigeiro, problematicasen la Insitucionalidad aboradas en estrategias Implementadas, problematicasen la Insitucionalidad oncosistencia en politicas publicas, tres seminarios Analiza estrategias Implementadas, problemas sin abordar propone propuestas de Desarrollo