WARNING:
JavaScript is turned OFF. None of the links on this concept map will
work until it is reactivated.
If you need help turning JavaScript On, click here.
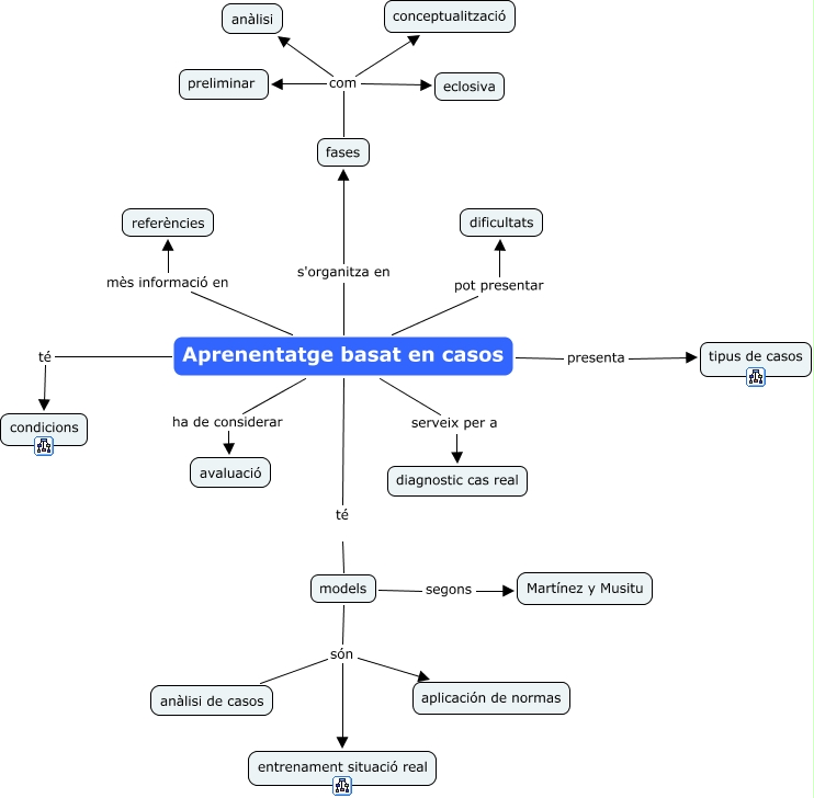
Este Cmap, tiene información relacionada con: aprenentatge casos, models són aplicación de normas, Aprenentatge basat en casos té models, Aprenentatge basat en casos presenta tipus de casos, models són entrenament situació real, Aprenentatge basat en casos s'organitza en fases, Aprenentatge basat en casos ha de considerar avaluació, fases com preliminar, Aprenentatge basat en casos serveix per a diagnostic cas real, Aprenentatge basat en casos pot presentar dificultats, Aprenentatge basat en casos té condicions, models segons Martínez y Musitu, fases com eclosiva, Aprenentatge basat en casos mès informació en referències, fases com conceptualització, models són anàlisi de casos, fases com anàlisi