WARNING:
JavaScript is turned OFF. None of the links on this concept map will
work until it is reactivated.
If you need help turning JavaScript On, click here.
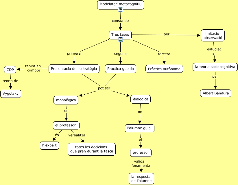
Este Cmap, tiene información relacionada con: Modelatge metacognitiu, Pràctica guiada pot ser dialògica, la teoria sociocognitiva per Albert Bandura, professor valida i fonamenta la resposta de l'alumne, el professor és l' expert, Tres fases segona Pràctica guiada, l'alumne guia al professor, Presentació de l'estratègia pot ser monològica, Presentació de l'estratègia pot ser dialògica, Presentació de l'estratègia tenint en compte ZDP, Tres fases per imitació observació, Tres fases primera Presentació de l'estratègia, Tres fases tercera Pràctica autònoma, Modelatge metacognitiu consta de Tres fases, monològica on el professor, ZDP teoria de Vygotsky, Pràctica guiada pot ser monològica, dialògica on l'alumne guia, el professor verbalitza totes les decicions que pren durant la tasca, imitació observació estudiat a la teoria sociocognitiva