WARNING:
JavaScript is turned OFF. None of the links on this concept map will
work until it is reactivated.
If you need help turning JavaScript On, click here.
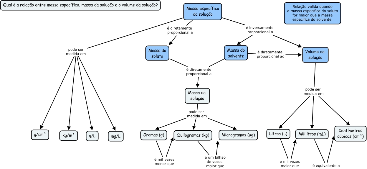
Esse mapa conceitual, produzido no IHMC CmapTools, tem a informação relacionada a: Massa específica 2D, Massa específica da solução é diretamente proporcional a Massa do soluto, Massa específica da solução pode ser medida em mg/L, Massa específica da solução pode ser medida em g/L, Massa específica da solução pode ser medida em kg/m³, Massa da solução pode ser medida em Microgramas (μg), Massa da solução pode ser medida em Quilogramas (kg), Massa do solvente é diretamente proporcional a Massa da solução, Massa do soluto é diretamente proporcional a Massa da solução, Massa específica da solução pode ser medida em g/cm³, Quilogramas (kg) é um bilhão de vezes maior que Microgramas (μg), Gramas (g) é mil vezes menor que Quilogramas (kg), Mililitros (mL) é equivalente a Centímetros cúbicos (cm³), Litros (L) é mil vezes maior que Mililitros (mL), Volume da solução pode ser medida em Centímetros cúbicos (cm³), Volume da solução pode ser medida em Mililitros (mL), Volume da solução pode ser medida em Litros (L), Massa da solução pode ser medida em Gramas (g), Massa específica da solução é inversamente proporcional a Volume da solução, Massa do solvente é diretamente proporcional ao Volume da solução, Massa específica da solução é inversamente proporcional a Massa do solvente