WARNING:
JavaScript is turned OFF. None of the links on this concept map will
work until it is reactivated.
If you need help turning JavaScript On, click here.
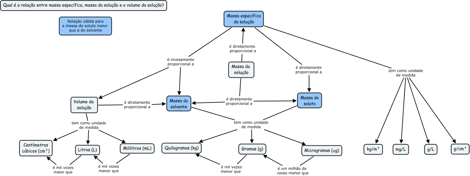
Esse mapa conceitual, produzido no IHMC CmapTools, tem a informação relacionada a: Massa específica 2B, Mililitros (mL) é mil vezes menor que Litros (L), Microgramas (μg) é um milhão de vezes menor que Gramas (g), Massa da solução é diretamente proporcional a Massa do solvente, Volume da solução é diretamente proporcional a Massa do solvente, Massa específica da solução é invesamente proporcional a Volume da solução, Massa da solução é diretamente proporcional a Massa específica da solução, Massa específica da solução tem como unidade de medida g/L, Litros (L) é mil vezes maior que Centímetros cúbicos (cm³), Volume da solução tem como unidade de medida Centímetros cúbicos (cm³), Massa do solvente tem como unidade de medida Quilogramas (kg), Massa do solvente tem como unidade de medida Microgramas (μg), Massa do solvente tem como unidade de medida Gramas (g), Massa do soluto tem como unidade de medida Microgramas (μg), Massa da solução é diretamente proporcional a Massa do soluto, Massa específica da solução tem como unidade de medida g/cm³, Massa específica da solução tem como unidade de medida kg/m³, Massa específica da solução tem como unidade de medida mg/L, Gramas (g) é mil vezes menor que Quilogramas (kg), Volume da solução tem como unidade de medida Mililitros (mL), Volume da solução tem como unidade de medida Litros (L)