WARNING:
JavaScript is turned OFF. None of the links on this concept map will
work until it is reactivated.
If you need help turning JavaScript On, click here.
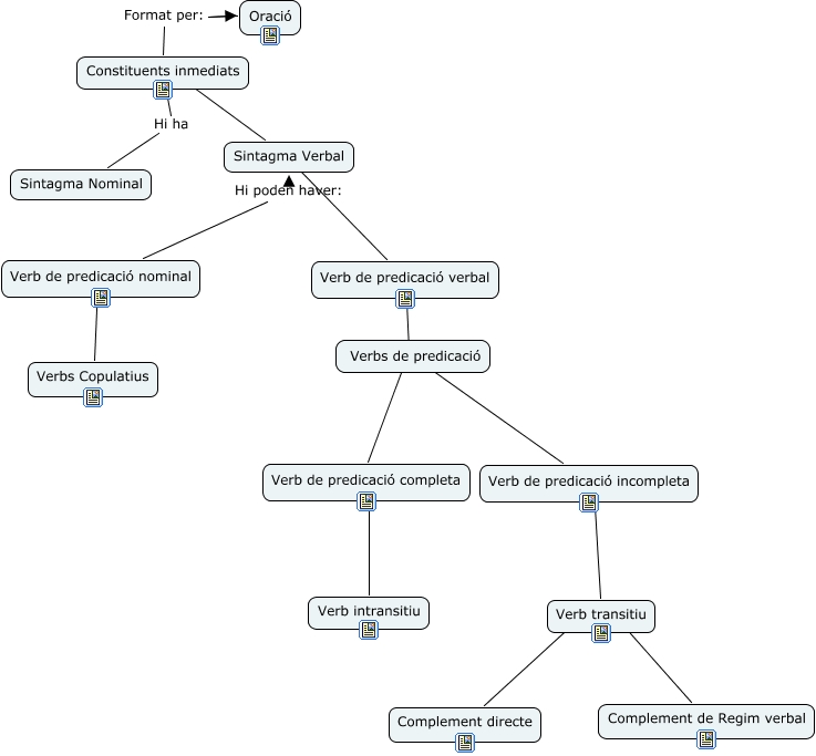
Aquest mapa conceptual conté informació relacionada amb: Sintaxis, Verb de predicació incompleta ???? Verb transitiu, Verb de predicació nominal Hi poden haver: Sintagma Verbal, Verb transitiu ???? Complement de Regim verbal, Constituents inmediats Hi ha Sintagma Nominal, Verb de predicació nominal ???? Verbs Copulatius, Verb transitiu ???? Complement directe, Oració Format per: Constituents inmediats, Constituents inmediats ???? Sintagma Verbal, Verb de predicació verbal ???? Verbs de predicació, Verbs de predicació ???? Verb de predicació completa, Verb de predicació completa ???? Verb intransitiu, Verb de predicació verbal ???? Sintagma Verbal, Verbs de predicació ???? Verb de predicació incompleta