WARNING:
JavaScript is turned OFF. None of the links on this concept map will
work until it is reactivated.
If you need help turning JavaScript On, click here.
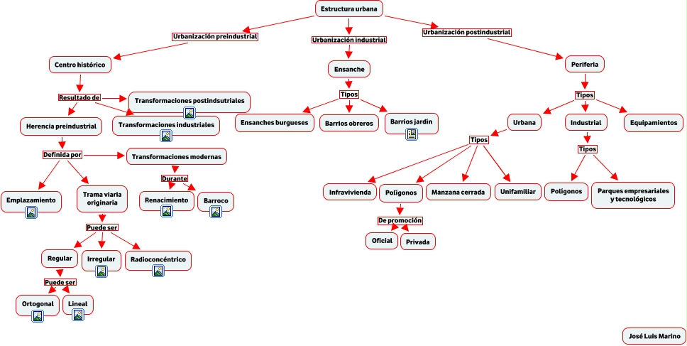
Este Cmap, tiene información relacionada con: Estructura urbana, Trama viaria originaria Puede ser Irregular, Estructura urbana Urbanización postindustrial Periferia, Herencia preindustrial Definida por Emplazamiento, Polígonos De promoción Privada, Trama viaria originaria Puede ser Regular, Transformaciones modernas Durante Barroco, Urbana Tipos Unifamiliar, Estructura urbana Urbanización industrial Ensanche, Centro histórico Resultado de Transformaciones industriales, Periferia Tipos Urbana, Regular Puede ser Ortogonal, Industrial Tipos Polígonos, Industrial Tipos Parques empresariales y tecnológicos, Urbana Tipos Manzana cerrada, Polígonos De promoción Oficial, Ensanche Tipos Barrios obreros, Ensanche Tipos Barrios jardín, Ensanche Tipos Ensanches burgueses, Herencia preindustrial Definida por Transformaciones modernas, Centro histórico Resultado de Transformaciones postindsutriales