WARNING:
JavaScript is turned OFF. None of the links on this concept map will
work until it is reactivated.
If you need help turning JavaScript On, click here.
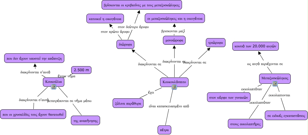
Αυτός ο εννοιολογικός χάρτης, που δημιουργήθηκε με το IHMC Cmap Tools, περιέχει πλήροφορίες που σχετίζονται με: μεταξι284, Κουκουλόσπιτο έχει ξύλινα παράθυρα, Κουκουλόσπιτο διακρίνονται σε τριώροφα, μονοώροφα βρισκονται μαζί οι μεταξοσκώληκες και η οικογένεια, Κουκουλόσπιτο διακρίνονται σε μονοώροφα, Κουκουλόσπιτο διακρίνονται σε διώροφα, διώροφα στον δεύτερο όροφο βρίσκονται οι κρεβατίνες με τους μεταξοσκώληκες, Μεταξοσκώληκας εκκολαπτονται σε ειδικές εγκαταστάσεις, Κουκούλια διακρίνονται σ'αυτά που οι χρυσαλίδες τους έχουν θανατωθεί, Κουκούλια έχουν νήμα 2.500 m, Κουκούλια διακρίνονται σ'αυτά που δεν έχουν υποστεί την απόπνιξη, Κουκούλια μετατρέπονται σε νήμα μέσω της αναπήνησης, Μεταξοσκώληκας ως αυγά περιέχονται σε κουτιά των 20.000 αυγών, διώροφα στον πρώτο όροφο κατοικεί η οικογένεια, Μεταξοσκώληκας εκκολαπτόταν στον κόρφο των γυνακών, Κουκουλόσπιτο είναι κατασκευασμένο από πέτρα, Μεταξοσκώληκας εκκολαπτόταν στους εκκολαπτήρες