WARNING:
JavaScript is turned OFF. None of the links on this concept map will
work until it is reactivated.
If you need help turning JavaScript On, click here.
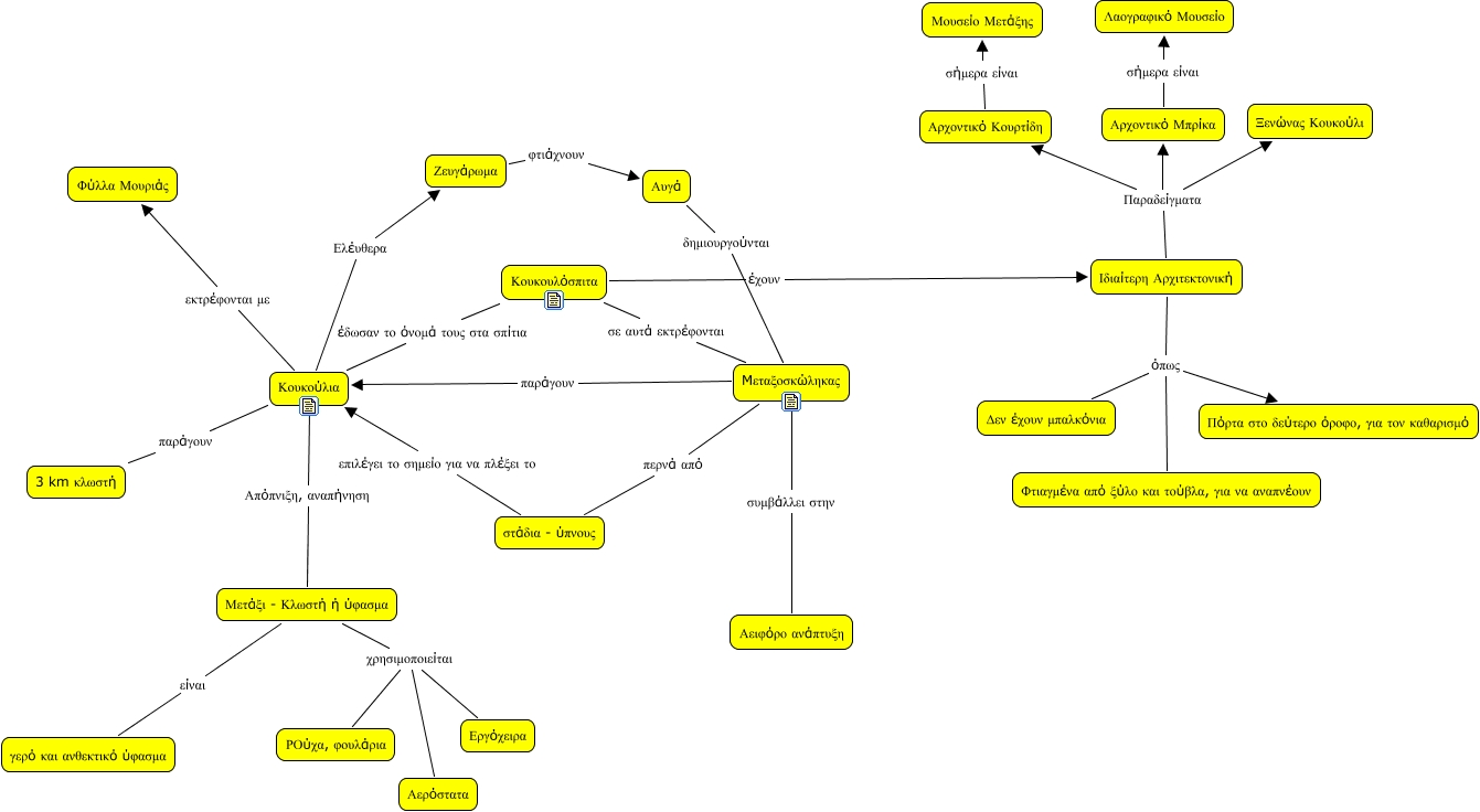
Αυτός ο εννοιολογικός χάρτης, που δημιουργήθηκε με το IHMC Cmap Tools, περιέχει πλήροφορίες που σχετίζονται με: Μεταξοσκώληκας - Κουκουλόσπιτα, Κουκούλια εκτρέφονται με Φύλλα Μουριάς, στάδια - ύπνους επιλέγει το σημείο για να πλέξει το Κουκούλια, Κουκουλόσπιτα έχουν Ιδιαίτερη Αρχιτεκτονική, Κουκούλια Ελέυθερα Ζευγάρωμα, Μετάξι - Κλωστή ή ύφασμα χρησιμοποιείται Εργόχειρα, Ιδιαίτερη Αρχιτεκτονική όπως Φτιαγμένα από ξύλο και τούβλα, για να αναπνέουν, Ιδιαίτερη Αρχιτεκτονική όπως Δεν έχουν μπαλκόνια, Κουκούλια Απόπνιξη, αναπήνηση Μετάξι - Κλωστή ή ύφασμα, Μετάξι - Κλωστή ή ύφασμα χρησιμοποιείται Αερόστατα, Ιδιαίτερη Αρχιτεκτονική Παραδείγματα Αρχοντικό Κουρτίδη, Ζευγάρωμα φτιάχνουν Αυγά, Αρχοντικό Μπρίκα σήμερα είναι Λαογραφικό Μουσείο, Κουκούλια παράγουν 3 km κλωστή, Mεταξοσκώληκας περνά από στάδια - ύπνους, Κουκουλόσπιτα σε αυτά εκτρέφονται Mεταξοσκώληκας, Ιδιαίτερη Αρχιτεκτονική Παραδείγματα Αρχοντικό Μπρίκα, Αρχοντικό Κουρτίδη σήμερα είναι Μουσείο Μετάξης, Ιδιαίτερη Αρχιτεκτονική όπως Πόρτα στο δεύτερο όροφο, για τον καθαρισμό, Μετάξι - Κλωστή ή ύφασμα χρησιμοποιείται ΡΟύχα, φουλάρια, Mεταξοσκώληκας συμβάλλει στην Αειφόρο ανάπτυξη