WARNING:
JavaScript is turned OFF. None of the links on this concept map will
work until it is reactivated.
If you need help turning JavaScript On, click here.
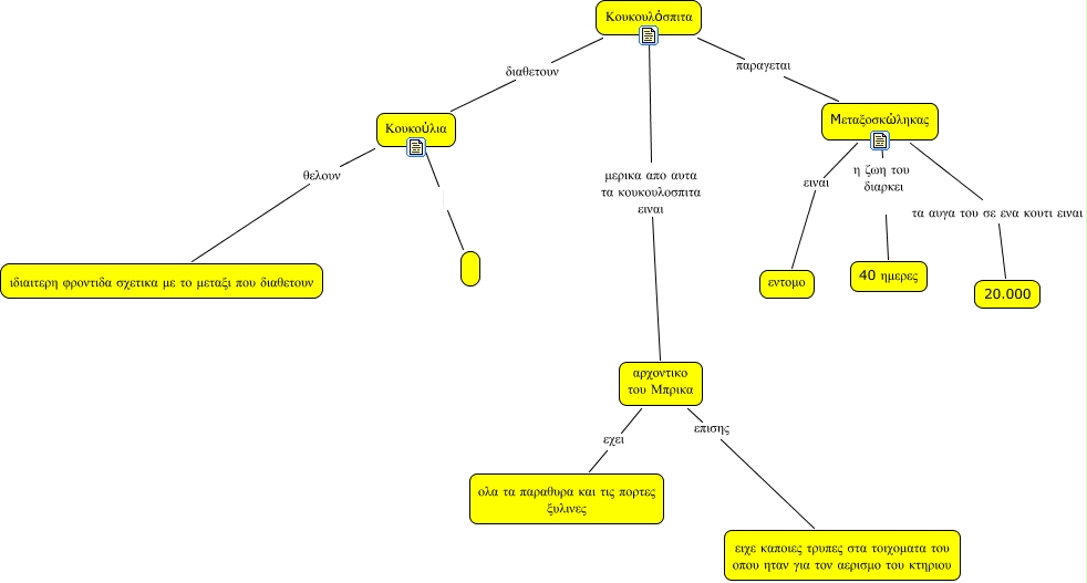
Αυτός ο εννοιολογικός χάρτης, που δημιουργήθηκε με το IHMC Cmap Tools, περιέχει πλήροφορίες που σχετίζονται με: μεταξι-δημητρης, αρχοντικο του Μπρικα επισης ειχε καποιες τρυπες στα τοιχοματα του οπου ηταν για τον αερισμο του κτηριου, Κουκουλόσπιτα παραγεται Mεταξοσκώληκας, Mεταξοσκώληκας τα αυγα του σε ενα κουτι ειναι 20.000, Κουκουλόσπιτα μερικα απο αυτα τα κουκουλοσπιτα ειναι αρχοντικο του Μπρικα, Κουκουλόσπιτα διαθετουν Κουκούλια, Κουκούλια, Κουκούλια θελουν ιδιαιτερη φροντιδα σχετικα με το μεταξι που διαθετουν, αρχοντικο του Μπρικα εχει ολα τα παραθυρα και τις πορτες ξυλινες, Mεταξοσκώληκας η ζωη του διαρκει 40 ημερες, Mεταξοσκώληκας ειναι εντομο