WARNING:
JavaScript is turned OFF. None of the links on this concept map will
work until it is reactivated.
If you need help turning JavaScript On, click here.
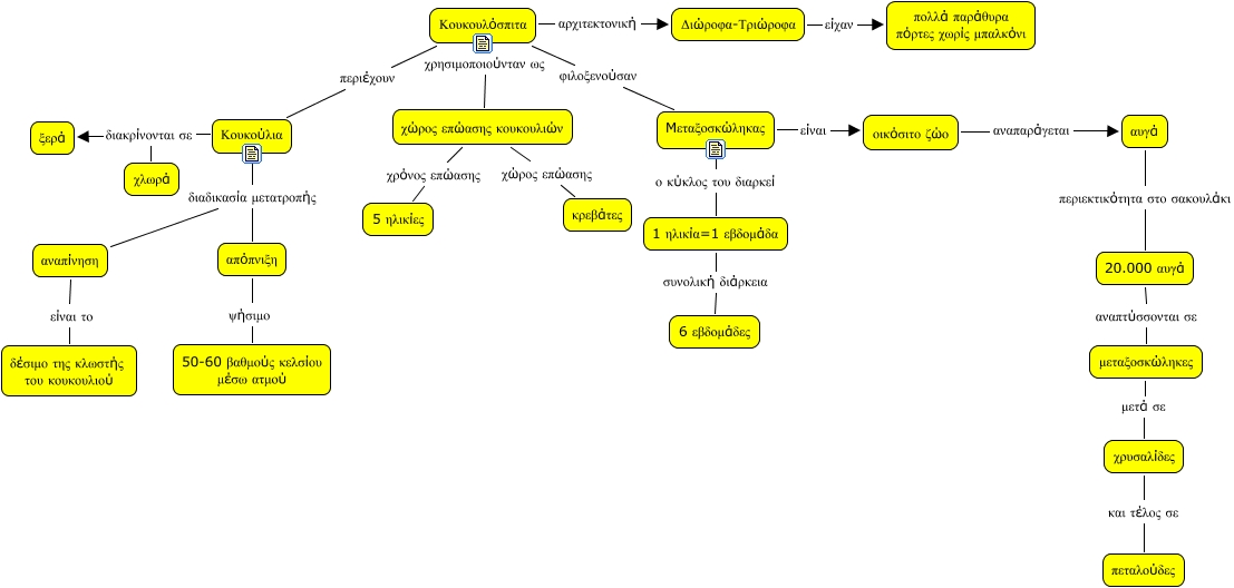
Αυτός ο εννοιολογικός χάρτης, που δημιουργήθηκε με το IHMC Cmap Tools, περιέχει πλήροφορίες που σχετίζονται με: Τάσος Μ, Κουκουλόσπιτα αρχιτεκτονική Διώροφα-Τριώροφα, Διώροφα-Τριώροφα είχαν πολλά παράθυρα πόρτες χωρίς μπαλκόνι, χρυσαλίδες και τέλος σε πεταλούδες, Κουκούλια διακρίνονται σε χλωρά, Mεταξοσκώληκας είναι οικόσιτο ζώο, Κουκουλόσπιτα περιέχουν Κουκούλια, Κουκουλόσπιτα φιλοξενούσαν Mεταξοσκώληκας, Κουκούλια διαδικασία μετατροπής απόπνιξη, απόπνιξη ψήσιμο 50-60 βαθμούς κελσίου μέσω ατμού, μεταξοσκώληκες μετά σε χρυσαλίδες, 20.000 αυγά αναπτύσσονται σε μεταξοσκώληκες, Κουκούλια διαδικασία μετατροπής αναπίνηση, χώρος επώασης κουκουλιών χρόνος επώασης 5 ηλικίες, Κουκούλια διακρίνονται σε ξερά, αναπίνηση είναι το δέσιμο της κλωστής του κουκουλιού, Mεταξοσκώληκας ο κύκλος του διαρκεί 1 ηλικία=1 εβδομάδα, οικόσιτο ζώο αναπαράγεται αυγά, χώρος επώασης κουκουλιών χώρος επώασης κρεβάτες, αυγά περιεκτικότητα στο σακουλάκι 20.000 αυγά, 1 ηλικία=1 εβδομάδα συνολική διάρκεια 6 εβδομάδες