WARNING:
JavaScript is turned OFF. None of the links on this concept map will
work until it is reactivated.
If you need help turning JavaScript On, click here.
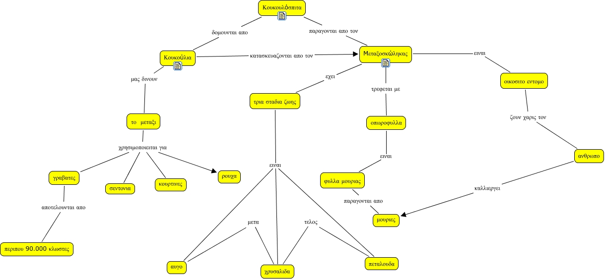
Αυτός ο εννοιολογικός χάρτης, που δημιουργήθηκε με το IHMC Cmap Tools, περιέχει πλήροφορίες που σχετίζονται με: κουκουλοσπιτα-Χρηστος Μ, Κουκουλόσπιτα παραγονται απο τον Mεταξοσκώληκας, το μεταξι χρησιμοποιειται για σεντονια, οικοσιτο εντομο ζουν χαρις τον ανθρωπο, Κουκούλια μας δινουν το μεταξι, Κουκουλόσπιτα δομουνται απο Κουκούλια, Mεταξοσκώληκας ειναι οικοσιτο εντομο, αυγο μετα χρυσαλιδα, γραβατες αποτελουνται απο περιπου 90.000 κλωστες, το μεταξι χρησιμοποιειται για ρουχα, το μεταξι χρησιμοποιειται για γραβατες, ανθρωπο καλλιεργει μουριες, οπωροφυλλα ειναι φυλλα μουριας, τρια σταδια ζωης ειναι χρυσαλιδα, τρια σταδια ζωης ειναι αυγο, Mεταξοσκώληκας εχει τρια σταδια ζωης, Mεταξοσκώληκας τρεφεται με οπωροφυλλα, χρυσαλιδα τελος πεταλουδα, Κουκούλια κατασκευαζονται απο τον Mεταξοσκώληκας, το μεταξι χρησιμοποιειται για κουρτινες, τρια σταδια ζωης ειναι πεταλουδα