WARNING:
JavaScript is turned OFF. None of the links on this concept map will
work until it is reactivated.
If you need help turning JavaScript On, click here.
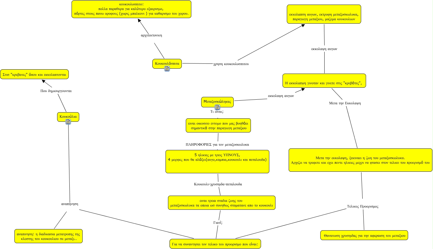
Αυτός ο εννοιολογικός χάρτης, που δημιουργήθηκε με το IHMC Cmap Tools, περιέχει πλήροφορίες που σχετίζονται με: Γιωργης, Κουκουλόσπιτα αρχιτεκτονικη κουκουλοσπιτο: πολλα παραθυρα για καλύτερο εξαερισμο, πόρτες στους πανω οροφους (χωρις μπαλκονι ) για καθαρισμο του χορου., Μετα την εκκολαψη, ξεκιναει η ζωη του μεταξοσκωλυκα. Αρχιζει να τρεφετε και εχει πεντε ηλικιες μεχρι να φτασει στον τελικο του προορισμό του Τελικος Προορισμος Θανατωση χρυσηιδας για την αφεραιση του μεταξιου, Mεταξοσκώληκας Τι είναι; ειναι οικοσιτο εντομο που μας βοηθάει σημαντικά στην παραγωγη μεταξιου, 5 ηλικιες με τρεις ΥΠΝΟΥΣ, 4 μορφες που θα αλάξει(αυγο,καμπια,κουκουλι και πεταλουδα) Κουκουλι-χρυσηιδα-πεταλουδα ειναι τρεια σταδια ζωης του μεταξοσκωλυκα τα οποια ωσ συνηθως σταματανε απο το κουκουλι, Κουκουλόσπιτα χρηση κουκουλοσπιτου εκκολαπση αυγων, εκτροφη μεταξοσκωλυκα, παραγωγη μεταξιου, μαζεμα κουκουλιων, ειναι τρεια σταδια ζωης του μεταξοσκωλυκα τα οποια ωσ συνηθως σταματανε απο το κουκουλι Γιατί; Για να συναντησει τον τελικο του προορισμο που είναι:, Για να συναντησει τον τελικο του προορισμο που είναι: αναπηνηση αναπινηση: η διαδικασια μετατροπης της κλοστης του κουκουλιου σε μεταξι.., εκκολαπση αυγων, εκτροφη μεταξοσκωλυκα, παραγωγη μεταξιου, μαζεμα κουκουλιων εκκολαψη αυγων Η εκκολαπψη γινοταν και γινετε στις "κρεβάτες",, Mεταξοσκώληκας εκκολαψη αυγων Η εκκολαπψη γινοταν και γινετε στις "κρεβάτες",, Κουκούλια Που δημιουργουνται Στισ "κρεβατες" όπου και εκκολαπτονται, ειναι οικοσιτο εντομο που μας βοηθάει σημαντικά στην παραγωγη μεταξιου ΠΛΗΡΟΦΟΡΙΕΣ για τον μεταξοσκωλυκα 5 ηλικιες με τρεις ΥΠΝΟΥΣ, 4 μορφες που θα αλάξει(αυγο,καμπια,κουκουλι και πεταλουδα), Η εκκολαπψη γινοταν και γινετε στις "κρεβάτες", Μετα την Εκκολαψη Μετα την εκκολαψη, ξεκιναει η ζωη του μεταξοσκωλυκα. Αρχιζει να τρεφετε και εχει πεντε ηλικιες μεχρι να φτασει στον τελικο του προορισμό του, Κουκούλια αναπηνηση αναπινηση: η διαδικασια μετατροπης της κλοστης του κουκουλιου σε μεταξι.., Για να συναντησει τον τελικο του προορισμο που είναι: Τελικος Προορισμος Θανατωση χρυσηιδας για την αφεραιση του μεταξιου