WARNING:
JavaScript is turned OFF. None of the links on this concept map will
work until it is reactivated.
If you need help turning JavaScript On, click here.
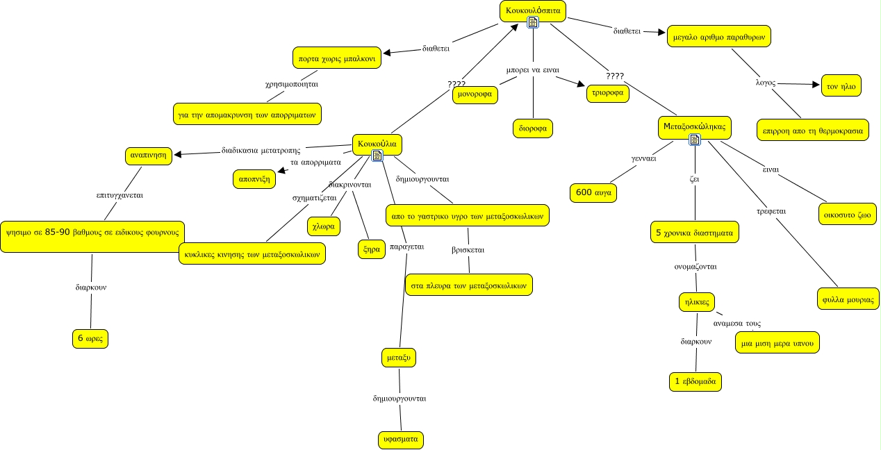
Αυτός ο εννοιολογικός χάρτης, που δημιουργήθηκε με το IHMC Cmap Tools, περιέχει πλήροφορίες που σχετίζονται με: πανος π, Κουκουλόσπιτα ???? Mεταξοσκώληκας, Κουκούλια διακρινονται χλωρα, ηλικιες διαρκουν 1 εβδομαδα, Κουκουλόσπιτα μπορει να ειναι μονοροφα, Κουκούλια διαδικασια μετατροπης αναπινηση, Mεταξοσκώληκας ειναι οικοσυτο ζωο, ψησιμο σε 85-90 βαθμους σε ειδικους φουρνους διαρκουν 6 ωρες, Κουκούλια δημιουργουνται απο το γαστρικο υγρο των μεταξοσκωλικων, μεγαλο αριθμο παραθυρων λογος τον ηλιο, Mεταξοσκώληκας τρεφεται φυλλα μουριας, Κουκουλόσπιτα διαθετει πορτα χωρις μπαλκονι, Mεταξοσκώληκας ζει 5 χρονικα διαστηματα, αναπινηση επιτυγχανεται ψησιμο σε 85-90 βαθμους σε ειδικους φουρνους, 5 χρονικα διαστηματα ονομαζονται ηλικιες, πορτα χωρις μπαλκονι χρησιμοποιηται για την απομακρυνση των απορριματων, Κουκούλια ???? Κουκουλόσπιτα, μεταξυ δημιουργουνται υφασματα, Κουκούλια παραγεται μεταξυ, Κουκουλόσπιτα διαθετει μεγαλο αριθμο παραθυρων, Κουκούλια διακρινονται ξηρα