WARNING:
JavaScript is turned OFF. None of the links on this concept map will
work until it is reactivated.
If you need help turning JavaScript On, click here.
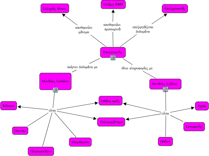
Αυτός ο εννοιολογικός χάρτης, που δημιουργήθηκε με το IHMC Cmap Tools, περιέχει πλήροφορίες που σχετίζονται με: Βασικά μέρη του υπολογιστή, Μονάδες Εισόδου είναι Πολυμηχάνημα, Μονάδες Εισόδου είναι Πληκτρολόγιο, Υπολογιστής αποθηκεύει προσωρινά Μνήμη RAM, Μονάδες Εισόδου είναι Μικρόφωνο, Υπολογιστής δίνει πληροφορίες με Μονάδες Εξόδου, Μονάδες Εισόδου είναι Κάμερα, Μονάδες Εξόδου είναι Ηχεία, Υπολογιστής επεξεργάζεται δεδομένα Επεξεργαστής, Μονάδες Εισόδου είναι Οθόνη αφής, Υπολογιστής παίρνει δεδομένα με Μονάδες Εισόδου, Μονάδες Εξόδου είναι Εκτυπωτής, Μονάδες Εισόδου είναι Ποντίκι, Μονάδες Εξόδου είναι Οθόνη αφής, Υπολογιστής αποθηκεύει μόνιμα Σκληρός δίσκος, Μονάδες Εξόδου είναι Πολυμηχάνημα, Μονάδες Εξόδου είναι Οθόνη