WARNING:
JavaScript is turned OFF. None of the links on this concept map will
work until it is reactivated.
If you need help turning JavaScript On, click here.
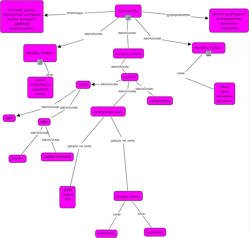
Αυτός ο εννοιολογικός χάρτης, που δημιουργήθηκε με το IHMC Cmap Tools, περιέχει πλήροφορίες που σχετίζονται με: panos pennas, Μονάδες Εξόδου ειναι οθονη ηχειο εκτυπωτης ακουστικα, ram αποτελειται cashe memory, αποθηκεθτικα μεσα μπορει να ειναι DVD κασετα CD, αποθηκεθτικα μεσα μπορει να ειναι σκληρος δισκος, Υπολογιστής αποτελειται Μονάδες Εισόδου, μητρικη αποτελειται αποθηκεθτικα μεσα, Υπολογιστής συνανταμε ιδιωτικης χρησης υπολογιστικα συστηματα μεγαλα συστηματα palmtop υπερυπολογιστες, Υπολογιστής αποτελειται Μονάδες Εξόδου, μνημη αποτελειται ram, Μονάδες Εισόδου ειναι ποντικι πληκτρολογιο μικροφωνο σκανερ, Υπολογιστής χρησιμοποιηται επιλυση προβληματων προγραμματισμο ψυχαγωγια ενημερωση, κεντρικη μοναδα αποτελειται μητρικη, μητρικη αποτελειται επεξεργαστης, σκληρος δισκος ειναι εξωτερικος, Υπολογιστής αποτελειται κεντρικη μοναδα, ram αποτελειται εικονικη, σκληρος δισκος ειναι εσωτερικος, μνημη αποτελειται rom, μητρικη αποτελειται μνημη