WARNING:
JavaScript is turned OFF. None of the links on this concept map will
work until it is reactivated.
If you need help turning JavaScript On, click here.
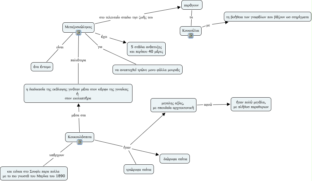
Αυτ�?ς ο εννοιολογικ�?ς χά�?της, που δημιου�?γήθηκε με το IHMC Cmap Tools, πε�?ιέχει πλή�?οφο�?ίες που σχετίζονται με: �?Ε ΒΡΗ�?ΕΣ, �?ουκο�?λια με τη βοήθεια των γναφάλων που βάζουν ωσ στη�?ίγματα, μεγαλης αξίας, με σπουδαία α�?χιτεκτονική αφο�? ήταν πολ�? μεγάλα, με πλήθοσ πα�?αθυ�?ιων, �?εταξοσκ�?ληκας για να αναπτυχθεί τ�?�?νε μονο φ�?λλα μου�?ιάς, �?ουκουλ�?σπιτα υπά�?χουν και ειδικα στο Σουφλι πα�?α πολλα με το πιο γνωστ�? του �?π�?ίκα του 1890, πα�?άγουν τα �?ουκο�?λια, �?ουκουλ�?σπιτα ήταν μεγαλης αξίας, με σπουδαία α�?χιτεκτονική, �?ουκουλ�?σπιτα ήταν τ�?ι�?�?οφα σπίτια, �?ουκουλ�?σπιτα ήταν δι�?�?οφα σπίτια, �?ουκουλ�?σπιτα μέσα στα η διαδικασία της εκ�?λα�?ης γιν�?ταν μέσα στον κ�?�?φο της γυναίκας ή στον εκολαπτή�?α, �?εταξοσκ�?ληκας έχει 5 στάδια ανάπτυξης και πε�?ίπου 40 μέ�?ες, �?εταξοσκ�?ληκας στο τελευταίο σταδιο τησ ζωής του πα�?άγουν, �?εταξοσκ�?ληκας παλι�?τε�?α η διαδικασία της εκ�?λα�?ης γιν�?ταν μέσα στον κ�?�?φο της γυναίκας ή στον εκολαπτή�?α, �?εταξοσκ�?ληκας είναι ένα έντομο