WARNING:
JavaScript is turned OFF. None of the links on this concept map will
work until it is reactivated.
If you need help turning JavaScript On, click here.
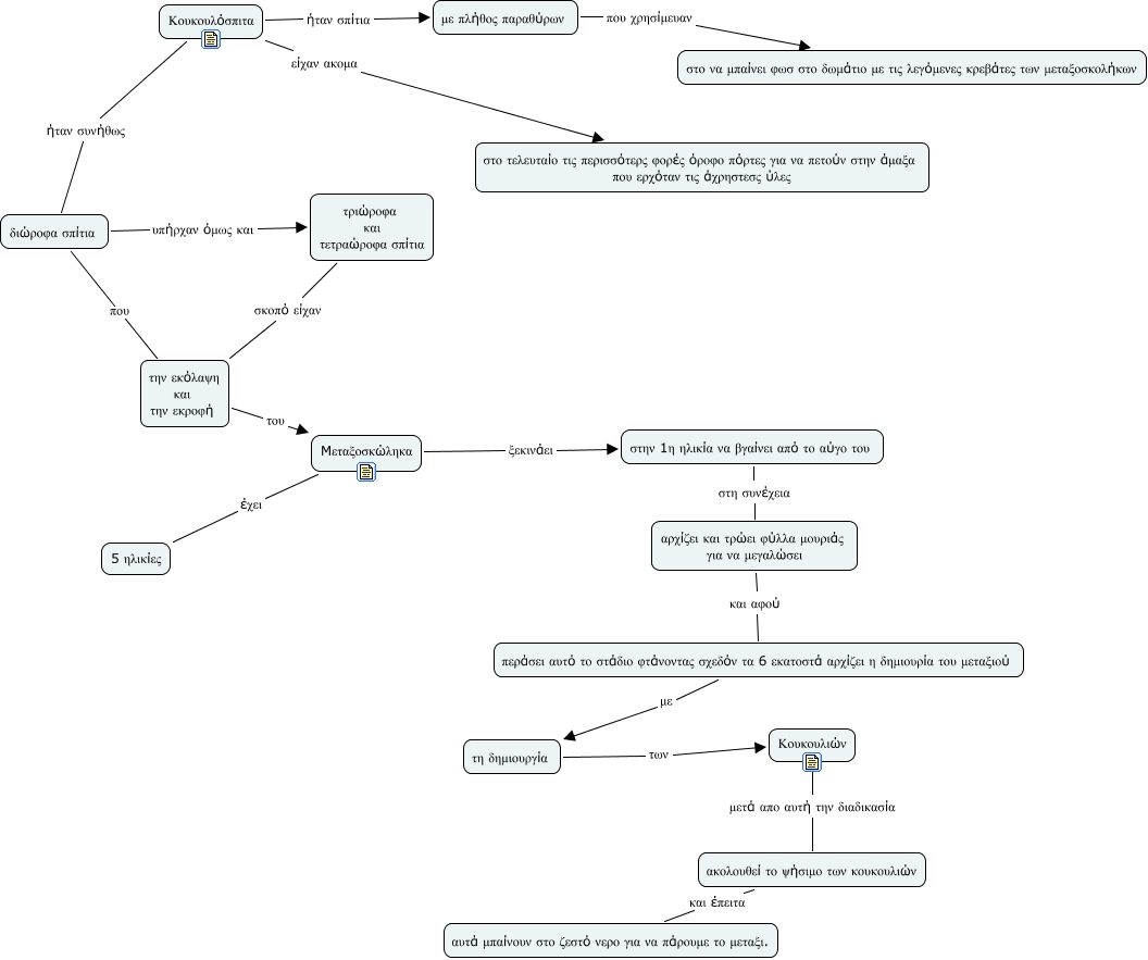
Αυτ�?ς ο εννοιολογικ�?ς χά�?της, που δημιου�?γήθηκε με το IHMC Cmap Tools, πε�?ιέχει πλή�?οφο�?ίες που σχετίζονται με: σοφια, Mεταξοσκ�?ληκα ξεκινάει στην 1η ηλικία να βγαίνει απ�? το α�?γο του, �?ουκουλ�?σπιτα είχαν ακομα στο τελευταίο τις πε�?ισσ�?τε�?ς φο�?ές �?�?οφο π�?�?τες για να πετο�?ν στην άμαξα που ε�?χ�?ταν τις άχ�?ηστεσς �?λες, Mεταξοσκ�?ληκα έχει 5 ηλικίες, με πλήθος πα�?αθ�?�?ων που χ�?ησίμευαν στο να μπαίνει φωσ στο δωμάτιο με τις λεγ�?μενες κ�?εβάτες των μεταξοσκολήκων, �?ουκουλ�?σπιτα ήταν σπίτια με πλήθος πα�?αθ�?�?ων, την εκ�?λα�?η και την εκ�?οφή του Mεταξοσκ�?ληκα, πε�?άσει αυτ�? το στάδιο φτάνοντας σχεδ�?ν τα 6 εκατοστά α�?χίζει η δημιου�?ία του μεταξιο�? με τη δημιου�?γία, τ�?ι�?�?οφα και τετ�?α�?�?οφα σπίτια σκοπ�? είχαν την εκ�?λα�?η και την εκ�?οφή, δι�?�?οφα σπίτια υπή�?χαν �?μως και τ�?ι�?�?οφα και τετ�?α�?�?οφα σπίτια, στην 1η ηλικία να βγαίνει απ�? το α�?γο του στη συνέχεια α�?χίζει και τ�?�?ει φ�?λλα μου�?ιάς για να μεγαλ�?σει, �?ουκουλι�?ν μετά απο αυτή την διαδικασία ακολουθεί το �?ήσιμο των κουκουλι�?ν, �?ουκουλ�?σπιτα ήταν συνήθως δι�?�?οφα σπίτια, δι�?�?οφα σπίτια που την εκ�?λα�?η και την εκ�?οφή, τη δημιου�?γία των �?ουκουλι�?ν, ακολουθεί το �?ήσιμο των κουκουλι�?ν και έπειτα αυτά μπαίνουν στο ζεστ�? νε�?ο για να πά�?ουμε το μεταξι., α�?χίζει και τ�?�?ει φ�?λλα μου�?ιάς για να μεγαλ�?σει και αφο�? πε�?άσει αυτ�? το στάδιο φτάνοντας σχεδ�?ν τα 6 εκατοστά α�?χίζει η δημιου�?ία του μεταξιο�?