WARNING:
JavaScript is turned OFF. None of the links on this concept map will
work until it is reactivated.
If you need help turning JavaScript On, click here.
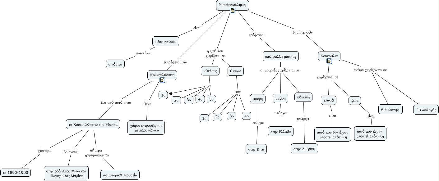
Αυτ�?ς ο εννοιολογικ�?ς χά�?της, που δημιου�?γήθηκε με το IHMC Cmap Tools, πε�?ιέχει πλή�?οφο�?ίες που σχετίζονται με: Ψάξε να με β�?είς 2, Mεταξοσκ�?ληκας η ζωή του χω�?ίζεται σε κ�?κλους, κ�?κλους τον 4ο, το �?ουκουλ�?σπιτο του �?π�?ίκα β�?ίσκεται στην οδ�? Αποστ�?λου και Παναγι�?τας �?π�?ίκα, Mεταξοσκ�?ληκας δημιου�?γο�?ν �?ουκο�?λια, ξε�?α είναι αυτά που έχουν υποστεί απ�?πνιξη, �?πνους τον 2ο, �?ουκο�?λια χω�?ίζονται σε ξε�?α, �?ουκουλ�?σπιτα ήταν χ�?�?οι εκτ�?οφής του μεταξοσκ�?λικα, �?ουκουλ�?σπιτα ένα απ�? αυτά είναι το �?ουκουλ�?σπιτο του �?π�?ίκα, απ�? φ�?λλα μου�?ίας οι μου�?ιές χω�?ίζονται σε κ�?κκινη, �?ουκο�?λια ακ�?μα χω�?ίζονται σε ΄Β διαλογής, �?πνους τον 4ο, άσπ�?η υπά�?χει στην �?ίνα, Mεταξοσκ�?ληκας η ζωή του χω�?ίζεται σε �?πνους, Mεταξοσκ�?ληκας είναι είδος εντ�?μου, κ�?κλους τον 5ο, κ�?κλους τον 2ο, κ�?κλους τον 3ο, το �?ουκουλ�?σπιτο του �?π�?ίκα χτίστηκε το 1890-1900, Mεταξοσκ�?ληκας εκτ�?έφεται στα �?ουκουλ�?σπιτα