WARNING:
JavaScript is turned OFF. None of the links on this concept map will
work until it is reactivated.
If you need help turning JavaScript On, click here.
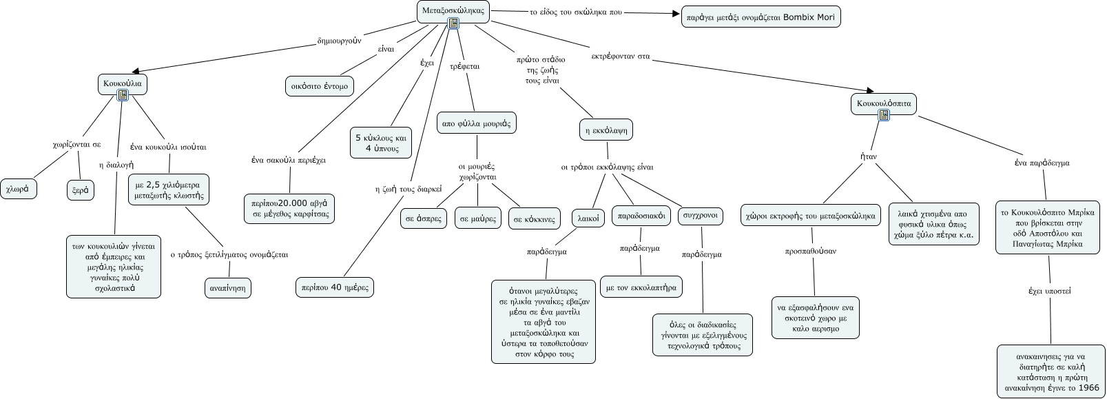
Αυτ�?ς ο εννοιολογικ�?ς χά�?της, που δημιου�?γήθηκε με το IHMC Cmap Tools, πε�?ιέχει πλή�?οφο�?ίες που σχετίζονται με: Ψάξε να με β�?είς 3, η εκκ�?λα�?η οι τ�?�?ποι εκκ�?λα�?ης είναι πα�?αδοσιακ�?ι, �?ουκουλ�?σπιτα ήταν λαικά χτισμένα απο φυσικά υλικα �?πως χ�?μα ξ�?λο πέτ�?α κ.α., �?ουκο�?λια χω�?ίζονται σε ξε�?ά, �?εταξοσκ�?ληκας η ζωή τους δια�?κεί πε�?ίπου 40 ημέ�?ες, �?εταξοσκ�?ληκας ένα σακο�?λι πε�?ιέχει πε�?ίπου20.000 αβγά σε μέγεθος κα�?φίτσας, λαικοί πα�?άδειγμα �?τανοι μεγαλ�?τε�?ες σε ηλικία γυναίκες εβαζαν μέσα σε ένα μαντίλι τα αβγά του μεταξοσκ�?ληκα και �?στε�?α τα τοποθετο�?σαν στον κ�?�?φο τους, η εκκ�?λα�?η οι τ�?�?ποι εκκ�?λα�?ης είναι λαικοί, �?ουκο�?λια χω�?ίζονται σε χλω�?ά, η εκκ�?λα�?η οι τ�?�?ποι εκκ�?λα�?ης είναι συγχ�?ονοι, �?εταξοσκ�?ληκας π�?�?το στάδιο της ζωής τους είναι η εκκ�?λα�?η, με 2,5 χιλι�?μετ�?α μεταξωτής κλωστής ο τ�?�?πος ξετιλίγματος ονομάζεται αναπίνηση, �?εταξοσκ�?ληκας έχει 5 κ�?κλους και 4 �?πνους, �?εταξοσκ�?ληκας εκτ�?έφονταν στα �?ουκουλ�?σπιτα, �?εταξοσκ�?ληκας είναι οικ�?σιτο έντομο, απο φ�?λλα μου�?ιάς οι μου�?ιές χω�?ίζονται σε μα�?�?ες, �?ουκο�?λια ένα κουκο�?λι ισο�?ται με 2,5 χιλι�?μετ�?α μεταξωτής κλωστής, συγχ�?ονοι πα�?άδειγμα �?λες οι διαδικασίες γίνονται με εξελιγμένους τεχνολογικά τ�?�?πους, το �?ουκουλ�?σπιτο �?π�?ίκα που β�?ίσκεται στην οδ�? Αποστ�?λου και Παναγίωτας �?π�?ίκα έχει υποστεί ανακαινησεις για να διατη�?ήτε σε καλή κατάσταση η π�?�?τη ανακαίνηση έγινε το 1966, �?ουκουλ�?σπιτα ήταν χ�?�?οι εκτ�?οφής του μεταξοσκ�?ληκα, �?ουκο�?λια η διαλογή των κουκουλι�?ν γίνεται απ�? έμπει�?ες και μεγάλης ηλικίας γυναίκες πολ�? σχολαστικά