WARNING:
JavaScript is turned OFF. None of the links on this concept map will
work until it is reactivated.
If you need help turning JavaScript On, click here.
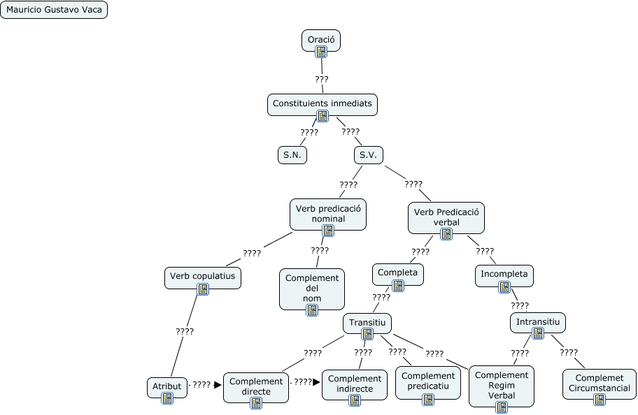
Aquest mapa conceptual conté informació relacionada amb: Sintaxi, Transitiu ???? Complement Regim Verbal, Intransitiu ???? Complemet Circumstancial, Constituients inmediats ???? S.V., Completa ???? Transitiu, Verb Predicació verbal ???? Incompleta, S.V. ???? Verb Predicació verbal, Incompleta ???? Intransitiu, Verb copulatius ???? Atribut, Oració ??? Constituients inmediats, Atribut ???? Complement directe, Transitiu ???? Complement directe, Verb predicació nominal ???? Complement del nom, S.V. ???? Verb predicació nominal, Transitiu ???? Complement indirecte, Verb predicació nominal ???? Verb copulatius, Intransitiu ???? Complement Regim Verbal, Transitiu ???? Complement predicatiu, Constituients inmediats ???? S.N., Verb Predicació verbal ???? Completa, Complement directe ???? Complement indirecte