WARNING:
JavaScript is turned OFF. None of the links on this concept map will
work until it is reactivated.
If you need help turning JavaScript On, click here.
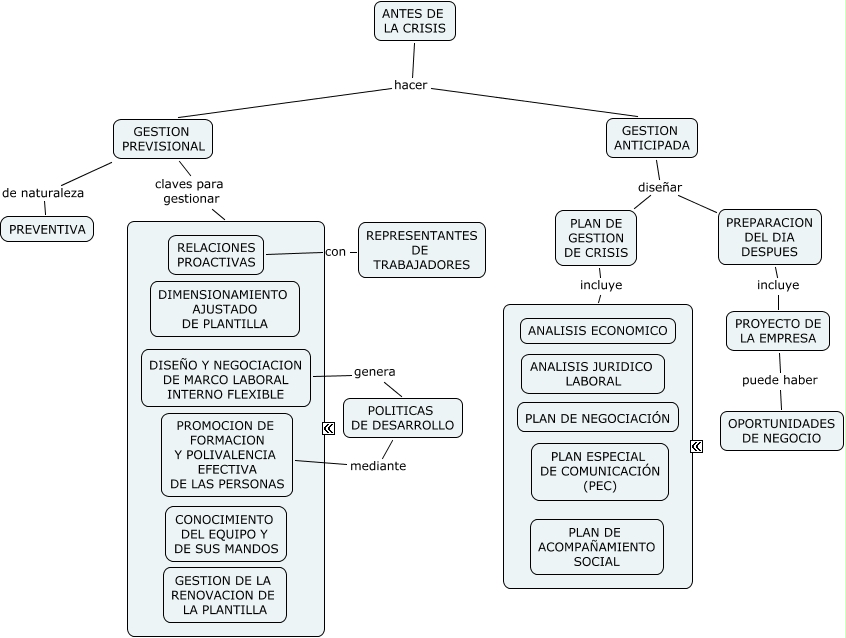
Este Cmap, tiene información relacionada con: antes de la crisis, RELACIONES PROACTIVAS con REPRESENTANTES DE TRABAJADORES, DISEÑO Y NEGOCIACION DE MARCO LABORAL INTERNO FLEXIBLE genera POLITICAS DE DESARROLLO, PLAN DE GESTION DE CRISIS incluye ????, GESTION ANTICIPADA diseñar PLAN DE GESTION DE CRISIS, ANTES DE LA CRISIS hacer GESTION ANTICIPADA, PROMOCION DE FORMACION Y POLIVALENCIA EFECTIVA DE LAS PERSONAS mediante POLITICAS DE DESARROLLO, GESTION ANTICIPADA diseñar PREPARACION DEL DIA DESPUES, PREPARACION DEL DIA DESPUES incluye PROYECTO DE LA EMPRESA, PROYECTO DE LA EMPRESA puede haber OPORTUNIDADES DE NEGOCIO, GESTION PREVISIONAL claves para gestionar ????, GESTION PREVISIONAL de naturaleza PREVENTIVA, ANTES DE LA CRISIS hacer GESTION PREVISIONAL