WARNING:
JavaScript is turned OFF. None of the links on this concept map will
work until it is reactivated.
If you need help turning JavaScript On, click here.
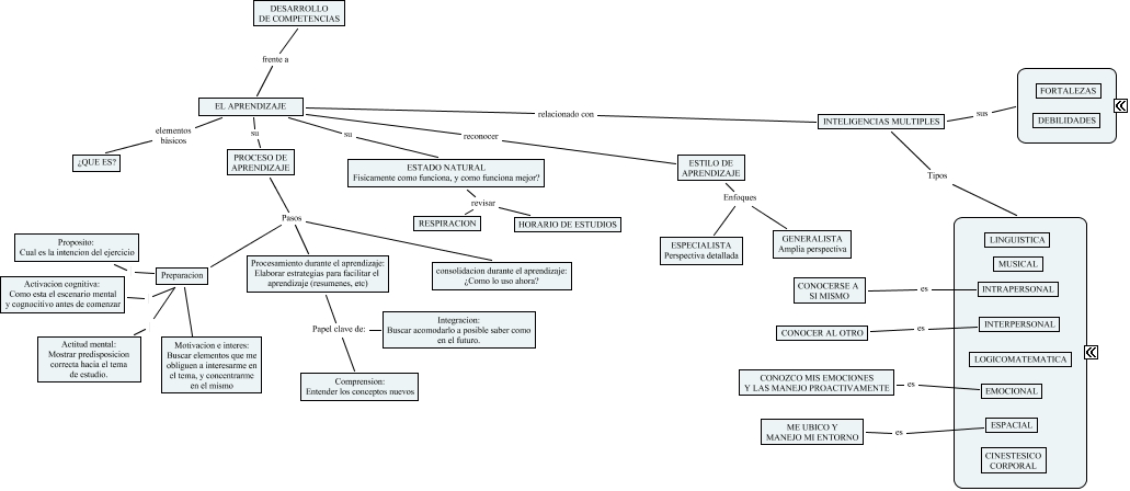
Este Cmap, tiene información relacionada con: evidencia de el aprendizaje (cap 1 arguelles), PROCESO DE APRENDIZAJE Pasos Procesamiento durante el aprendizaje: Elaborar estrategias para facilitar el aprendizaje (resumenes, etc), Actitud mental: Mostrar predisposicion correcta hacia el tema de estudio. Preparacion, ESPACIAL es ME UBICO Y MANEJO MI ENTORNO, EL APRENDIZAJE elementos básicos ¿QUE ES?, INTERPERSONAL es CONOCER AL OTRO, INTRAPERSONAL es CONOCERSE A SI MISMO, EL APRENDIZAJE su PROCESO DE APRENDIZAJE, Motivacion e interes: Buscar elementos que me obliguen a interesarme en el tema, y concentrarme en el mismo ???? Preparacion, PROCESO DE APRENDIZAJE Pasos Preparacion, ESTILO DE APRENDIZAJE reconocer EL APRENDIZAJE, PROCESO DE APRENDIZAJE Pasos consolidacion durante el aprendizaje: ¿Como lo uso ahora?, ESTADO NATURAL Fisicamente como funciona, y como funciona mejor? revisar HORARIO DE ESTUDIOS, EMOCIONAL es CONOZCO MIS EMOCIONES Y LAS MANEJO PROACTIVAMENTE, INTELIGENCIAS MULTIPLES sus ????, Procesamiento durante el aprendizaje: Elaborar estrategias para facilitar el aprendizaje (resumenes, etc) Papel clave de: Comprension: Entender los conceptos nuevos, ESTILO DE APRENDIZAJE Enfoques GENERALISTA Amplia perspectiva, EL APRENDIZAJE su ESTADO NATURAL Fisicamente como funciona, y como funciona mejor?, INTELIGENCIAS MULTIPLES relacionado con EL APRENDIZAJE, Proposito: Cual es la intencion del ejercicio Preparacion, ESTILO DE APRENDIZAJE Enfoques ESPECIALISTA Perspectiva detallada