WARNING:
JavaScript is turned OFF. None of the links on this concept map will
work until it is reactivated.
If you need help turning JavaScript On, click here.
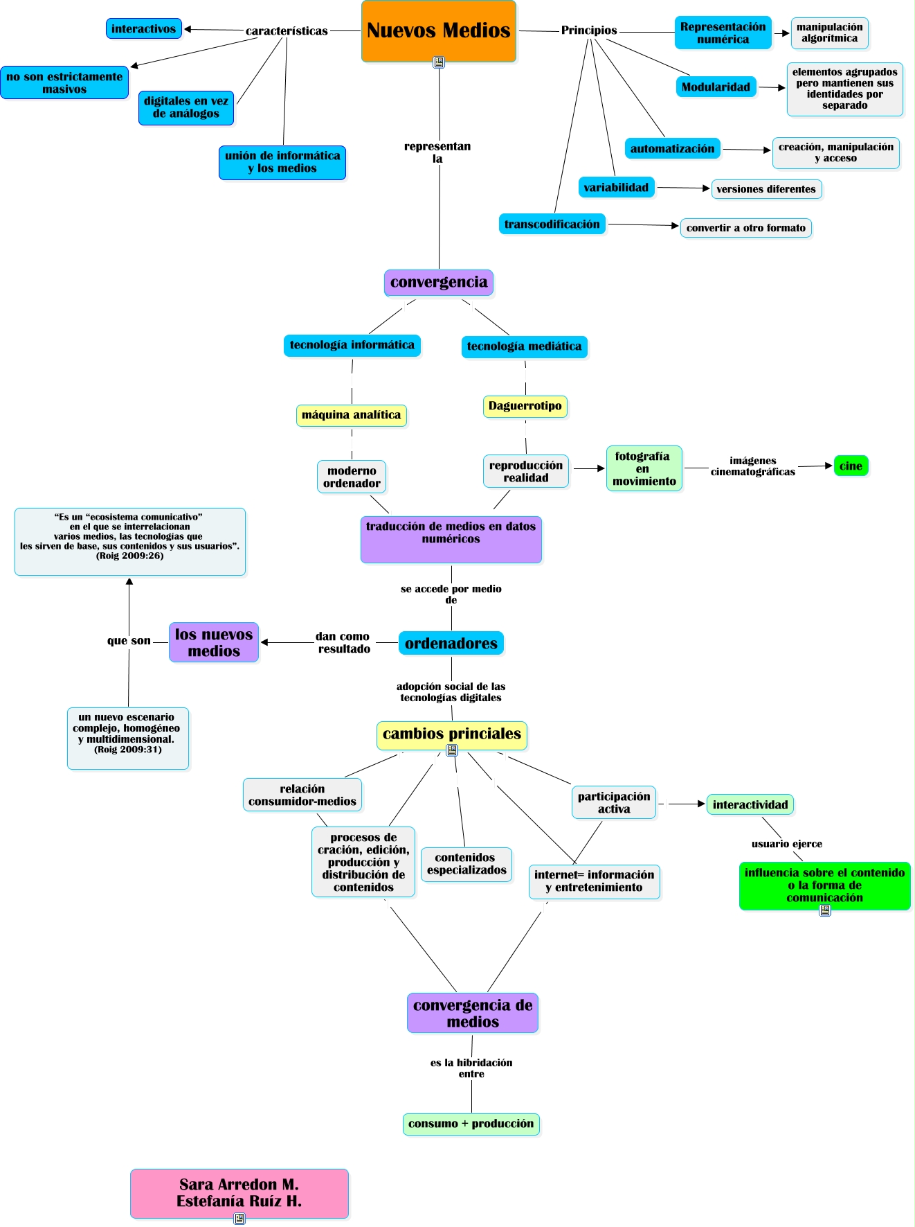
Este Cmap, tiene información relacionada con: nuevos medios, los nuevos medios que son un nuevo escenario complejo, homogéneo y multidimensional. (Roig 2009:31), Modularidad elementos agrupados pero mantienen sus identidades por separado, cambios princiales participación activa, moderno ordenador traducción de medios en datos numéricos, relación consumidor-medios convergencia de medios, Representación numérica ???? manipulación algorítmica, Nuevos Medios Principios automatización, participación activa interactividad, cambios princiales relación consumidor-medios, fotografía en movimiento imágenes cinematográficas cine, Nuevos Medios características unión de informática y los medios, convergencia de medios es la hibridación entre consumo + producción, reproducción realidad traducción de medios en datos numéricos, Nuevos Medios características no son estrictamente masivos, ordenadores dan como resultado los nuevos medios, los nuevos medios que son “Es un “ecosistema comunicativo” en el que se interrelacionan varios medios, las tecnologías que les sirven de base, sus contenidos y sus usuarios”. (Roig 2009:26), reproducción realidad fotografía en movimiento, traducción de medios en datos numéricos se accede por medio de ordenadores, Daguerrotipo reproducción realidad, ordenadores adopción social de las tecnologías digitales cambios princiales