WARNING:
JavaScript is turned OFF. None of the links on this concept map will
work until it is reactivated.
If you need help turning JavaScript On, click here.
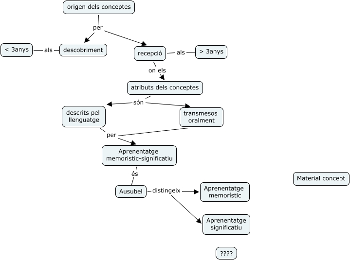
Este Cmap, tiene información relacionada con: Mapa_Conceptual annexI, recepció on els atributs dels conceptes, Ausubel distingeix Aprenentatge memorístic, Aprenentatge memoristic-significatiu és Ausubel, descrits pel llenguatge per Aprenentatge memoristic-significatiu, atributs dels conceptes són descrits pel llenguatge, descrits pel llenguatge per transmesos oralment, origen dels conceptes per descobriment, recepció als > 3anys, origen dels conceptes per recepció, Ausubel distingeix Aprenentatge significatiu, descobriment als < 3anys, atributs dels conceptes són transmesos oralment