WARNING:
JavaScript is turned OFF. None of the links on this concept map will
work until it is reactivated.
If you need help turning JavaScript On, click here.
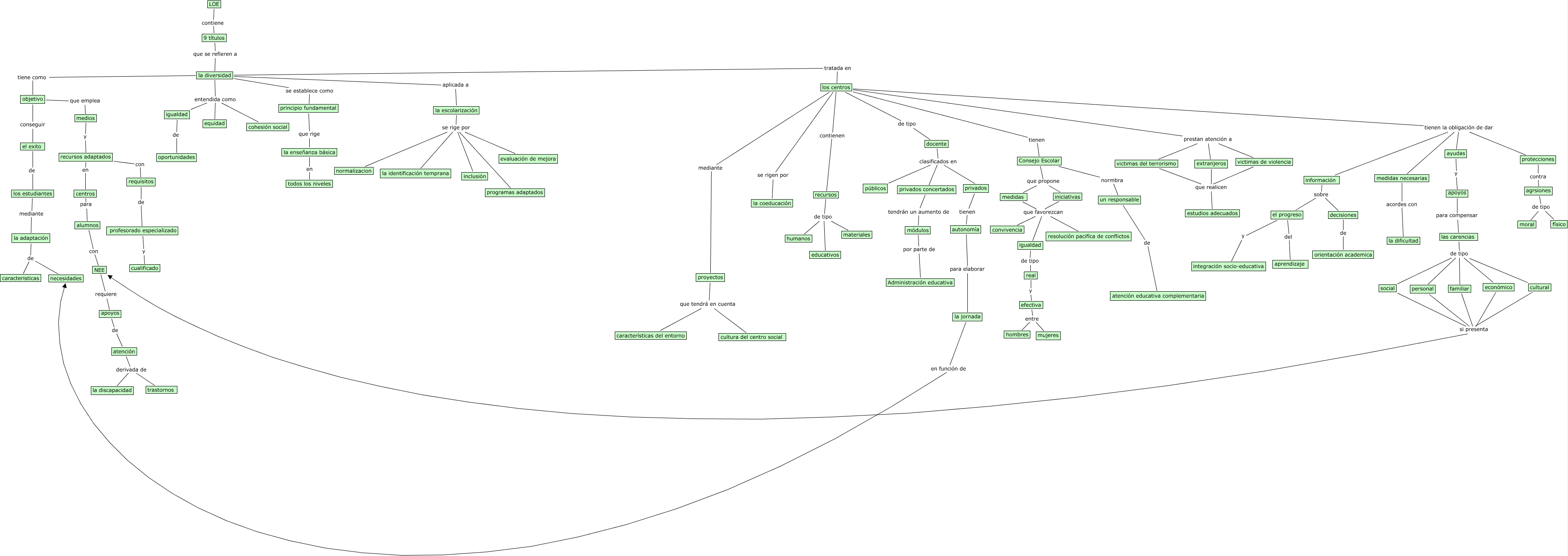
Este Cmap, tiene información relacionada con: LOE2 .cmap, las carencias de tipo social, la escolarización se rige por programas adaptados, información sobre el progreso, apoyos para compensar las carencias, objetivo conseguir el exito, docente clasificados en públicos, igualdad de oportunidades, la diversidad se establece como principio fundamental, protecciones contra agrsiones, iniciativas que favorezcan convivencia, recursos de tipo humanos, victimas del terrorismo que realicen estudios adecuados, la escolarización se rige por la identificación temprana, recursos de tipo materiales, los centros prestan atención a victimas del terrorismo, medidas que favorezcan convivencia, docente clasificados en privados, económico si presenta NEE, Consejo Escolar que propone medidas, docente clasificados en privados concertados