WARNING:
JavaScript is turned OFF. None of the links on this concept map will
work until it is reactivated.
If you need help turning JavaScript On, click here.
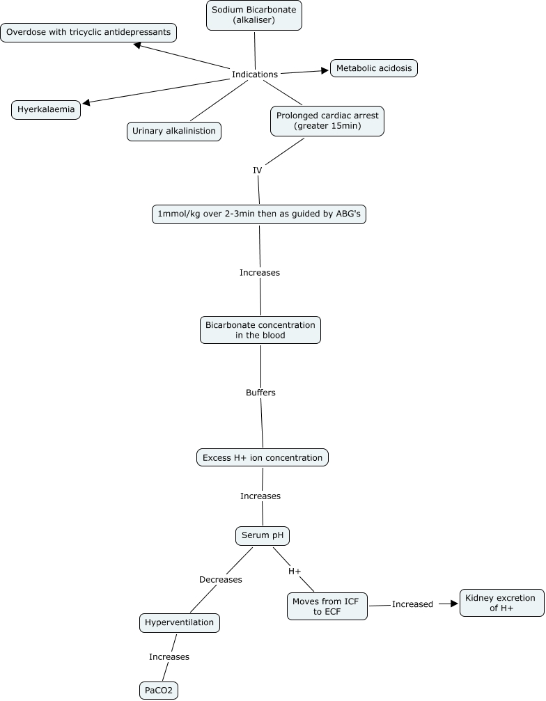
This Concept Map, created with IHMC CmapTools, has information related to: Sodium Bicarbonate, Sodium Bicarbonate (alkaliser) Indications Metabolic acidosis, Sodium Bicarbonate (alkaliser) Indications Urinary alkalinistion, Sodium Bicarbonate (alkaliser) Indications Hyerkalaemia, Sodium Bicarbonate (alkaliser) Indications Overdose with tricyclic antidepressants, Sodium Bicarbonate (alkaliser) Indications Prolonged cardiac arrest (greater 15min), Serum pH Decreases Hyperventilation, Bicarbonate concentration in the blood Buffers Excess H+ ion concentration, Prolonged cardiac arrest (greater 15min) IV 1mmol/kg over 2-3min then as guided by ABG's, Hyperventilation Increases PaCO2, Serum pH H+ Moves from ICF to ECF, Moves from ICF to ECF Increased Kidney excretion of H+, 1mmol/kg over 2-3min then as guided by ABG's Increases Bicarbonate concentration in the blood, Excess H+ ion concentration Increases Serum pH