WARNING:
JavaScript is turned OFF. None of the links on this concept map will
work until it is reactivated.
If you need help turning JavaScript On, click here.
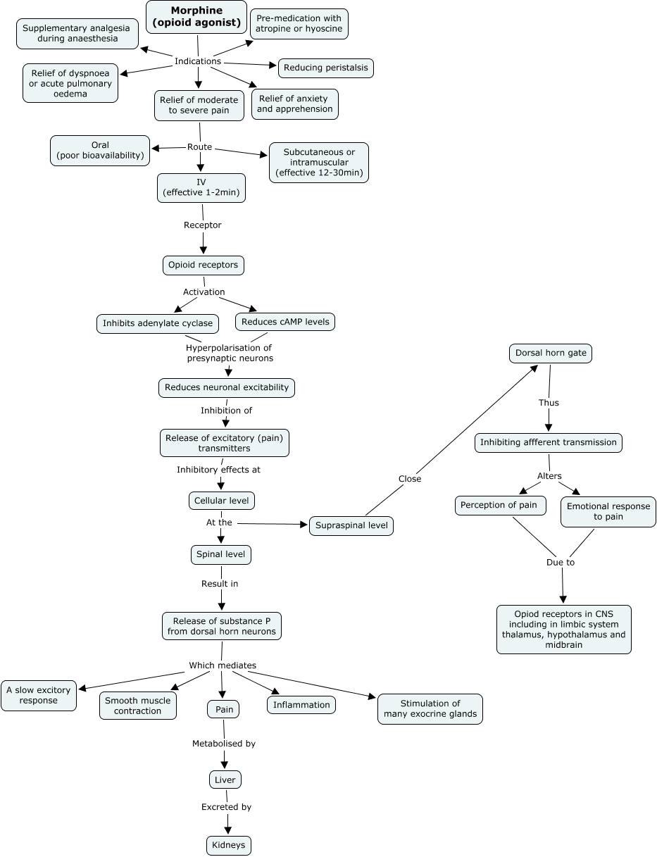
This Concept Map, created with IHMC CmapTools, has information related to: Morphine, Morphine (opioid agonist) Indications Relief of anxiety and apprehension, IV (effective 1-2min) Receptor Opioid receptors, Cellular level At the Supraspinal level, Emotional response to pain Due to Opiod receptors in CNS including in limbic system thalamus, hypothalamus and midbrain, Cellular level At the Spinal level, Relief of moderate to severe pain Route Subcutaneous or intramuscular (effective 12-30min), Opioid receptors Activation Inhibits adenylate cyclase, Release of substance P from dorsal horn neurons Which mediates Smooth muscle contraction, Morphine (opioid agonist) Indications Relief of moderate to severe pain, Morphine (opioid agonist) Indications Pre-medication with atropine or hyoscine, Release of substance P from dorsal horn neurons Which mediates Stimulation of many exocrine glands, Release of substance P from dorsal horn neurons Which mediates A slow excitory response, Spinal level Result in Release of substance P from dorsal horn neurons, Release of excitatory (pain) transmitters Inhibitory effects at Cellular level, Morphine (opioid agonist) Indications Reducing peristalsis, Liver Excreted by Kidneys, Pain Metabolised by Liver, Inhibiting affferent transmission Alters Emotional response to pain, Dorsal horn gate Thus Inhibiting affferent transmission, Perception of pain Due to Opiod receptors in CNS including in limbic system thalamus, hypothalamus and midbrain