WARNING:
JavaScript is turned OFF. None of the links on this concept map will
work until it is reactivated.
If you need help turning JavaScript On, click here.
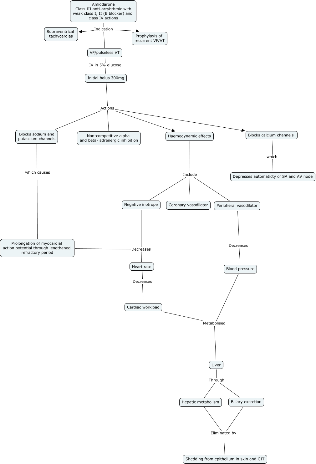
This Concept Map, created with IHMC CmapTools, has information related to: Amiodorone, Amiodarone Class III anti-arryhthmic with weak class I, II (B blocker) and class IV actions Indication Supraventrical tachycardias, Initial bolus 300mg Actions Blocks calcium channels, Initial bolus 300mg Actions Blocks sodium and potassium channels, Blocks calcium channels which Depresses automaticty of SA and AV node, Cardiac workload Metabolised Liver, VF/pulseless VT IV in 5% glucose Initial bolus 300mg, Amiodarone Class III anti-arryhthmic with weak class I, II (B blocker) and class IV actions Indication VF/pulseless VT, Amiodarone Class III anti-arryhthmic with weak class I, II (B blocker) and class IV actions Indication Prophylaxis of recurrent VF/VT, Haemodynamic effects Include Negative inotrope, Initial bolus 300mg Actions Non-competitive alpha and beta- adrenergic inhibition, Initial bolus 300mg Actions Haemodynamic effects, Negative inotrope Decreases Heart rate, Haemodynamic effects Include Coronary vasodilator, Peripheral vasodilator Decreases Blood pressure, Blocks sodium and potassium channels which causes Prolongation of myocardial action potential through lengthened refractory period, Biliary excretion Eliminated by Shedding from epithelium in skin and GIT, Heart rate Decreases Cardiac workload, Haemodynamic effects Include Peripheral vasodilator, Liver Through Biliary excretion, Hepatic metabolism Eliminated by Shedding from epithelium in skin and GIT