WARNING:
JavaScript is turned OFF. None of the links on this concept map will
work until it is reactivated.
If you need help turning JavaScript On, click here.
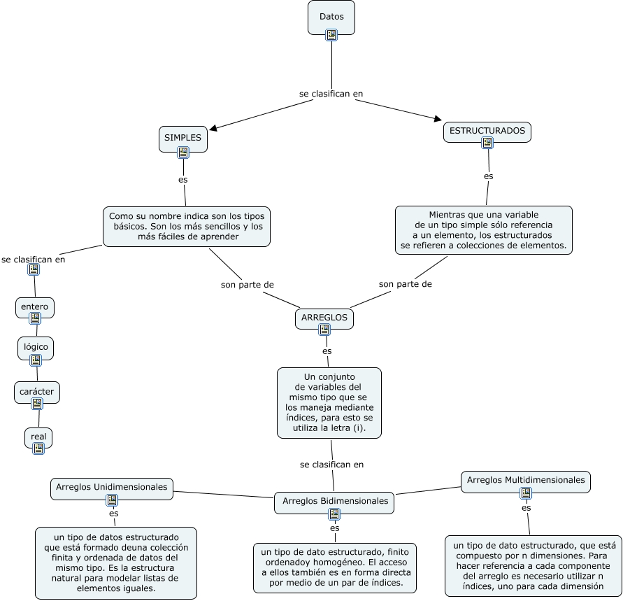
Este Cmap, tiene información relacionada con: Clasificación de Datos, Arreglos Multidimensionales es un tipo de dato estructurado, que está compuesto por n dimensiones. Para hacer referencia a cada componente del arreglo es necesario utilizar n índices, uno para cada dimensión, Datos se clasifican en ESTRUCTURADOS, ESTRUCTURADOS es Mientras que una variable de un tipo simple sólo referencia a un elemento, los estructurados se refieren a colecciones de elementos., Como su nombre indica son los tipos básicos. Son los más sencillos y los más fáciles de aprender se clasifican en entero, Datos se clasifican en SIMPLES, ARREGLOS es Un conjunto de variables del mismo tipo que se los maneja mediante índices, para esto se utiliza la letra (i)., Arreglos Bidimensionales ???? Arreglos Multidimensionales, Arreglos Unidimensionales es un tipo de datos estructurado que está formado deuna colección finita y ordenada de datos del mismo tipo. Es la estructura natural para modelar listas de elementos iguales., Un conjunto de variables del mismo tipo que se los maneja mediante índices, para esto se utiliza la letra (i). se clasifican en Arreglos Bidimensionales, Como su nombre indica son los tipos básicos. Son los más sencillos y los más fáciles de aprender son parte de ARREGLOS, Mientras que una variable de un tipo simple sólo referencia a un elemento, los estructurados se refieren a colecciones de elementos. son parte de ARREGLOS, entero ???? lógico, Arreglos Bidimensionales ???? Arreglos Unidimensionales, carácter ???? real, lógico ???? carácter, Arreglos Bidimensionales es un tipo de dato estructurado, finito ordenadoy homogéneo. El acceso a ellos también es en forma directa por medio de un par de índices., SIMPLES es Como su nombre indica son los tipos básicos. Son los más sencillos y los más fáciles de aprender