WARNING:
JavaScript is turned OFF. None of the links on this concept map will
work until it is reactivated.
If you need help turning JavaScript On, click here.
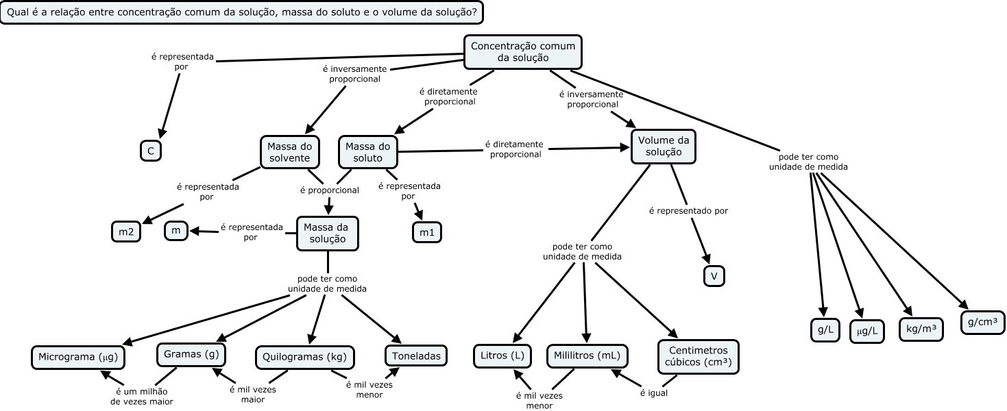
Esse mapa conceitual, produzido no IHMC CmapTools, tem a informação relacionada a: Concentração comum-2B, Concentração comum da solução pode ter como unidade de medida g/cm³, Concentração comum da solução é inversamente proporcional Massa do solvente, Volume da solução pode ter como unidade de medida Mililitros (mL), Massa da solução pode ter como unidade de medida Toneladas, Massa da solução é representada por m, Volume da solução é representado por V, Massa da solução pode ter como unidade de medida Micrograma (μg), Gramas (g) é um milhão de vezes maior Micrograma (μg), Concentração comum da solução é diretamente proporcional Massa do soluto, Massa do soluto é diretamente proporcional Volume da solução, Volume da solução pode ter como unidade de medida Centimetros cúbicos (cm³), Concentração comum da solução pode ter como unidade de medida kg/m³, Massa do soluto é representada por m1, Centimetros cúbicos (cm³) é igual Mililitros (mL), Concentração comum da solução pode ter como unidade de medida μg/L, Volume da solução pode ter como unidade de medida Litros (L), Massa da solução pode ter como unidade de medida Gramas (g), Concentração comum da solução pode ter como unidade de medida g/L, Concentração comum da solução é inversamente proporcional Volume da solução, Quilogramas (kg) é mil vezes menor Toneladas