WARNING:
JavaScript is turned OFF. None of the links on this concept map will
work until it is reactivated.
If you need help turning JavaScript On, click here.
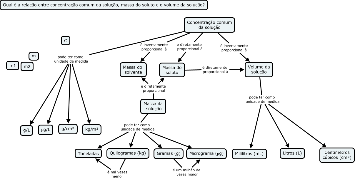
Esse mapa conceitual, produzido no IHMC CmapTools, tem a informação relacionada a: Concentração comum-2A, Concentração comum da solução pode ter como unidade de medida g/L, Concentração comum da solução pode ter como unidade de medida g/cm³, Massa da solução é diretamente proporcional Massa do solvente, Concentração comum da solução é diretamente proporcional à Massa do soluto, Massa da solução pode ter como unidade de medida Quilogramas (kg), Quilogramas (kg) é mil vezes menor Toneladas, Volume da solução pode ter como unidade de medida Mililitros (mL), Massa da solução pode ter como unidade de medida Micrograma (μg), Concentração comum da solução pode ter como unidade de medida kg/m³, Concentração comum da solução pode ter como unidade de medida μg/L, Volume da solução pode ter como unidade de medida Litros (L), Concentração comum da solução é inversamente proporcional à Massa do solvente, Massa da solução pode ter como unidade de medida Toneladas, Massa da solução pode ter como unidade de medida Gramas (g), Massa da solução é diretamente proporcional Massa do soluto, Concentração comum da solução é inversamente proporcional à Volume da solução, Massa do soluto é diretamente proporcional à Volume da solução, Gramas (g) é um milhão de vezes maior Micrograma (μg), Volume da solução pode ter como unidade de medida Centimetros cúbicos (cm³)